当前位置: 首页 > 特殊招生 > 普通专升本 > 升本快讯
河南省2024年普通高等学校招生专升本考生报名草表
2023-10-31 09:36:27 来源:河南省教育考试院

1698716040518269.png

1698716040759031.png

1698716042964227.png

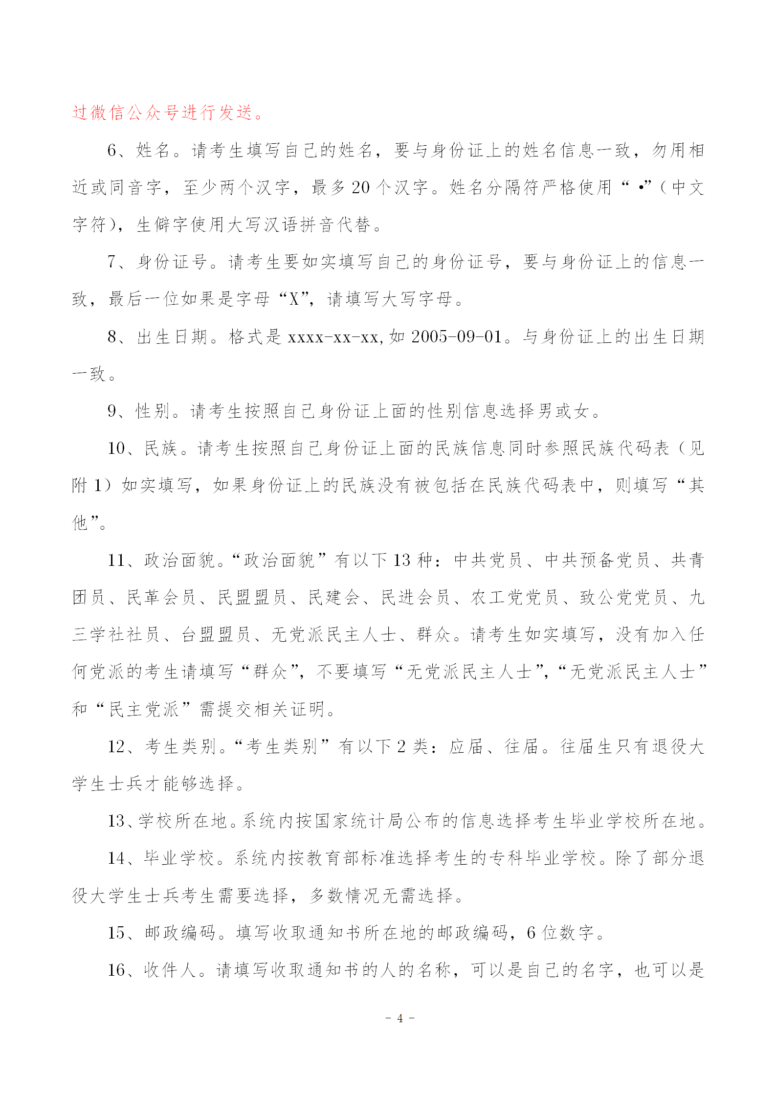
1698716042959010.png


1698716042783782.png

1698716043753505.png

1698716043726232.png

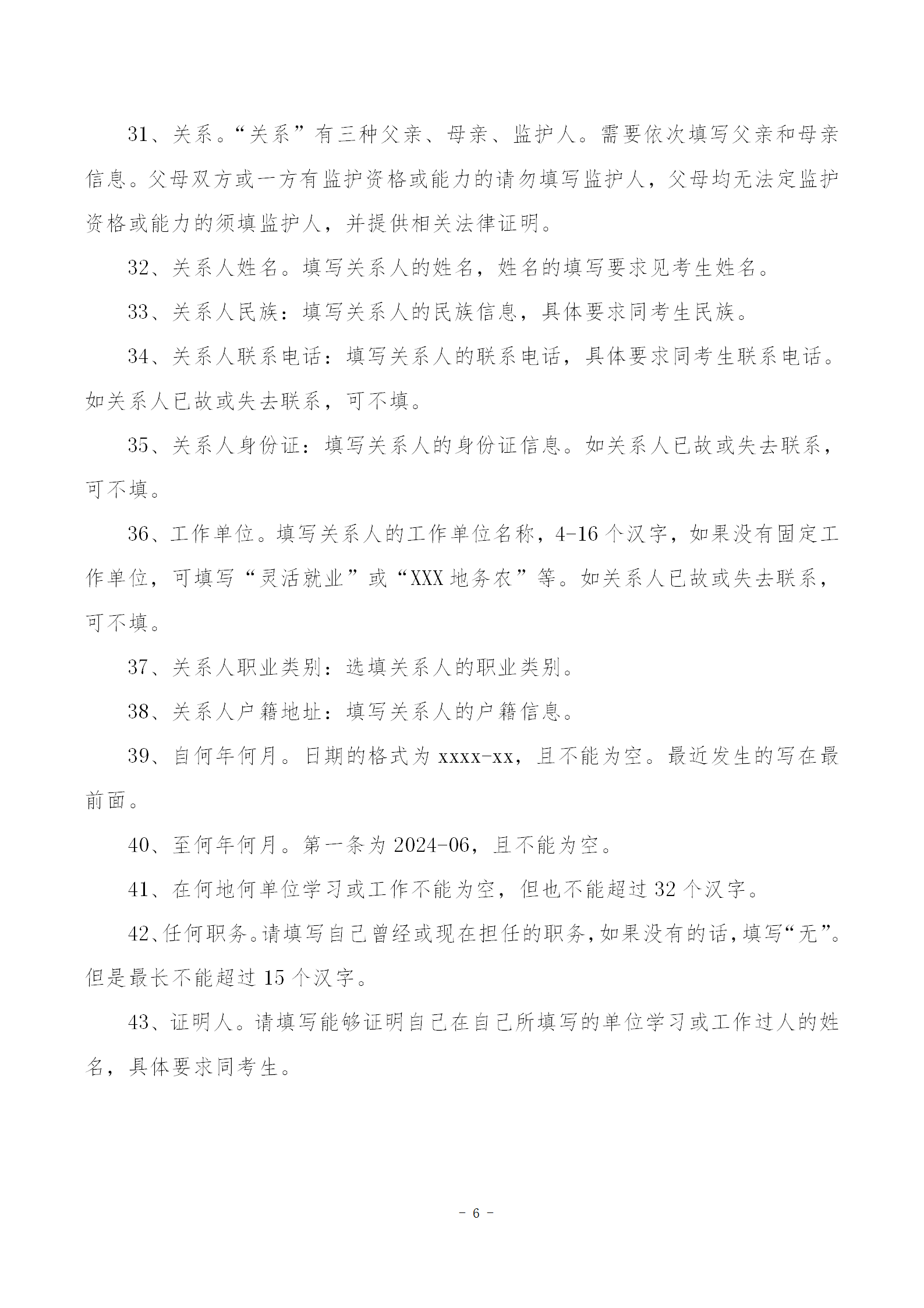
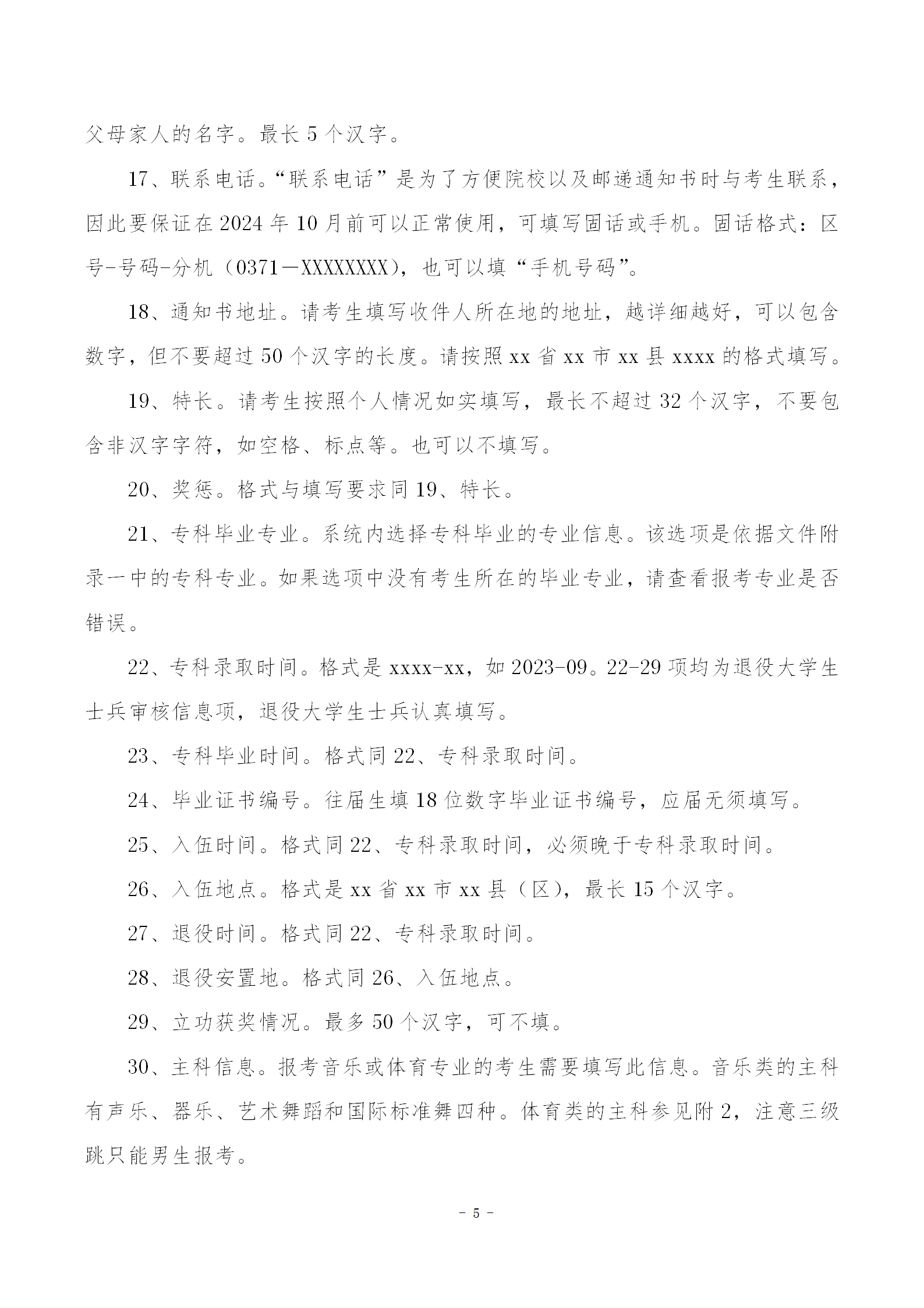
附件:河南省2024年普通高等学校招生专升本考生报名草表