这段时间,高考各批次志愿填报工作仍在有条不紊的进行中。8月8日18时河南最后一次志愿填报就要截止了,这一次进行的是专科提前批、高职高专批、体育专科、艺术类专科的志愿填报。
对于专科生,小编想要告诉大家,专科只是个起点,切莫因此一蹶不振,只要你自己肯努力,专科生照样可以读本、考研。那么今天,就给大家介绍专科生提升学历的一种方式:统招专升本。
小编依据2020年的招生情况,特梳理出精选问答,希望能够帮助到大家!
01专升本的报名条件有哪些?
凡符合下列条件之一者,均可参加专升本考试报名:
1.河南省普通高校应届毕业、现实表现良好的普通高职(专科)在校学生。
2.符合《教育部办公厅关于做好普通高职(专科)毕业生服义务兵役退役和“下基层”服务期满后接受本科教育招生工作的通知》(教学厅〔2009〕6号)或《教育部办公厅关于进一步做好高校学生参军入伍工作的通知》(教学厅〔2015〕3号)要求,并于专升本考试报名前退役且具有河南省普通高校普通高职(专科)毕业学历的大学生士兵。
02专升本的考试科目都有哪些?
考试科目为英语(英语专业考试《专业英语》,非英语专业考生考试《公共英语》)、专业综合(体、音、舞、美专业为专业加试)两科,每科满分为150分。
专业综合考试以本科招生专业的专业课或专业基础课分类,按照《本、专科专业对照及考试课程一览表》规定的考试课程进行命题。考务工作由省招办组织实施,具体事项及考试办法由省招办另行通知。
03专升本是如何录取的?
按照国家考试招生规定的程序、要求,由省招办组织统一录取。划定专业最低控制分数线,在最低控制线上由高分到低分依次投档,高校择优录取,并将《录取通知书》以可靠方式邮寄给考生本人。
不能按时取得普通专科毕业资格的考生,视为未取得专升本报名资格,取消其专升本投档、录取和入学资格。
我省普通高职(专科)毕业生服义务兵役退役者和退役大学生士兵的专升本招生继续实行计划单列、单独录取,录取比例在教育部规定的30%基础上适度扩大。
04专升本入学后是单独分班吗?等于普通本科几年级?
被录取考生持身份证、高职(专科)毕业证、准考证、《录取通知书》原件,按高校规定的时间到校报到,档案材料于新生入学前由原学校转入本科高校,编入本科学校相应专业三年级学习。凡不能按时取得普通专科毕业资格的考生,取消其入学资格。
专升本招生超过30人的专业,高校要进行单独编班,科学制定培养方案,认真做好课程衔接教学和人才培养;确不具备单独编班条件的,可编入同一专业三年级学习。
05专升本入学后和普通本科的待遇一样吗?
专升本学生在校期间享受本校同一专业全国高校招生统一考试招收的普通本科生待遇,其学费、住宿费、资助等执行同样的政策标准。
06专升本毕业后可以取得学士学位吗?
专升本学生修完或提前修完教育教学计划规定内容,成绩合格或获得毕业所要求的学分,准予毕业或提前毕业,并发给毕业证书。高校要在毕业证书上标注“在本校XX专业专科起点本科学习”,学习时间按进入本科阶段学习的实际时间填写。
符合学士学位授予条件的,颁发学士学位证书。就业政策按照国家的有关规定执行。
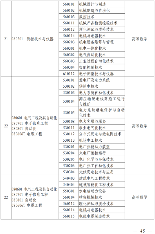
最后,小编为大家整理了《本、专科专业对照及考试课程一览表》,对于有意向在日后“专升本”的考生,可以提前对照查阅自己所填报的专业和将来本科可以就读的专业,以及“专升本”需要准备的考试科目哦~
《本、专科专业对照及考试课程一览表》
























(本文由河南省阳光高考信息平台综合整理,转载请注明来源)