专题首页
对口快讯
对口政策
招生计划
报考指南
首页
>>
特殊招生
>>
对口升学
>>
历年真题
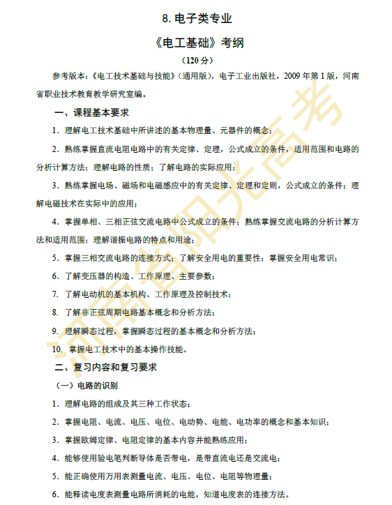
河南省2015年对口升学电子类专业考纲
2015-04-10 16:53:15
河南省阳光高考信息平台
院校问答
政策问答
分数线
分数段
河小阳微信
河小阳微博
河小阳抖音
x