当前位置: 首页 > 特殊招生 > 2026体育类专题 > 招考政策
普通高等学校运动训练专业冬季项目体育专项考试方法与评分标准(2025版)
2025-01-06 16:40:14 来源:国家体育总局科教司

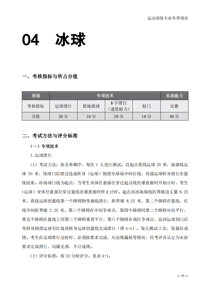
1736151542715223.png1736151675751323.png1736152551567984.png

1736152640684476.png


1736152945370414.png

1736153213614035.png

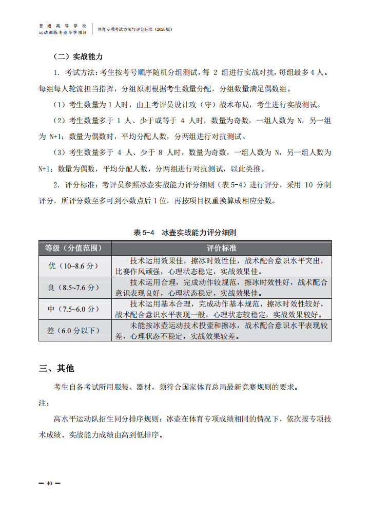
1736155951254138.png

1736155983173235.png

1736156006620985.png


28398038_11.png28398038_12.png28398038_13.png28398038_14.png28398038_15.png28398038_16.png28398038_17.png28398038_18.png28398038_19.png28398038_20.png28398038_21.png28398038_22.png28398038_23.png28398038_24.png

1736212293547074.jpeg

28398038_26.png28398038_27.png28398038_28.png28398038_29.png28398038_30.png28398038_31.png

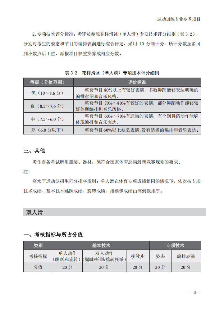
28398038_32.png


28398038_33.png

28398038_34.png28398038_35.png28398038_36.png28398038_37.png28398038_38.png28398038_39.png28398038_40.png28398038_41.png28398038_42.png28398038_43.png28398038_44.png28398038_45.png28398038_46.png28398038_47.png28398038_48.png28398038_49.png28398038_50.png28398038_51.png28398038_52.png