当前位置: 首页 > 特殊招生 > 2026体育类专题 > 招考政策
【2020版】体育专项考试方法与评分标准----艺术体操
2019-12-12 13:39:37 来源:中国运动文化教育网

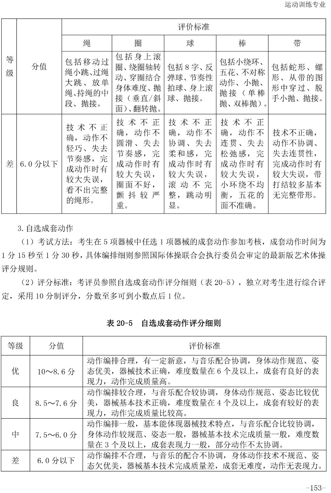
1574843070600786.jpg

1574843070859119.jpg

1574843071944402.jpg

1574843071126183.jpg

1574843071191209.jpg