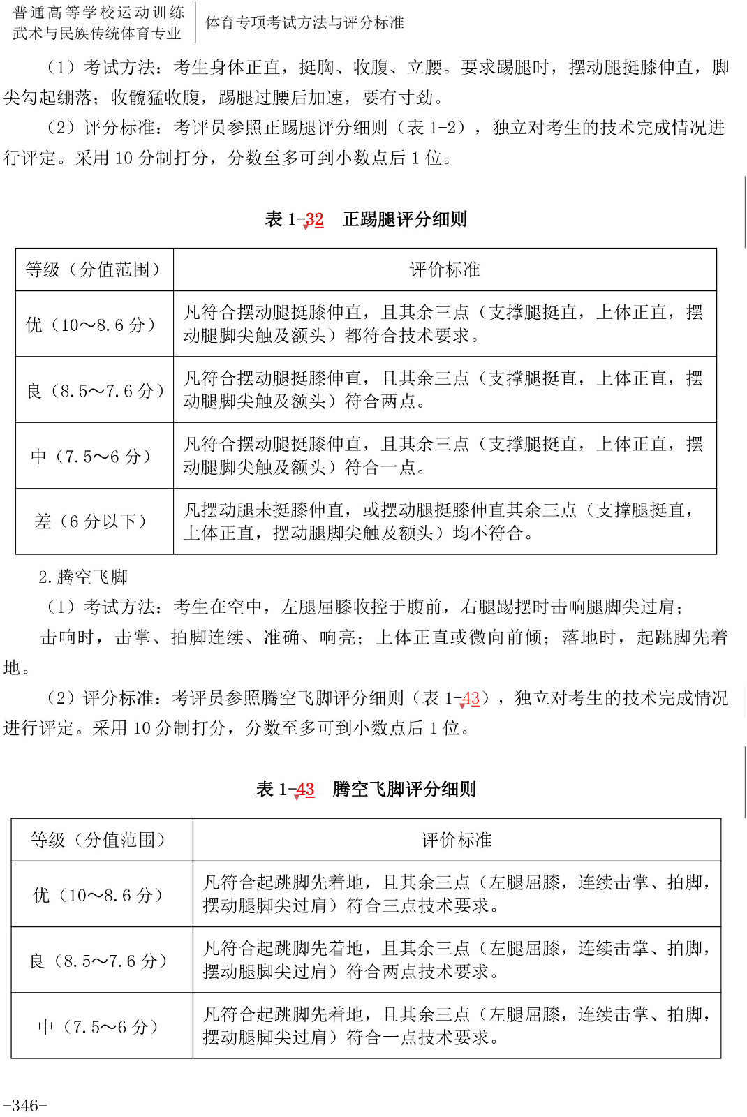
当前位置: 首页 > 特殊招生 > 2026体育类专题 > 招考政策
【2020版】体育专项考试方法与评分标准----武术套路
2019-12-12 10:26:56 来源:中国运动文化教育网

1574995237712110.jpg

1574995237278027.jpg

1574995237104767.jpg

1574995237253151.jpg