当前位置: 首页 > 特殊招生 > 2026体育类专题 > 招考政策
【2020版】体育专项考试方法与评分标准----摔跤
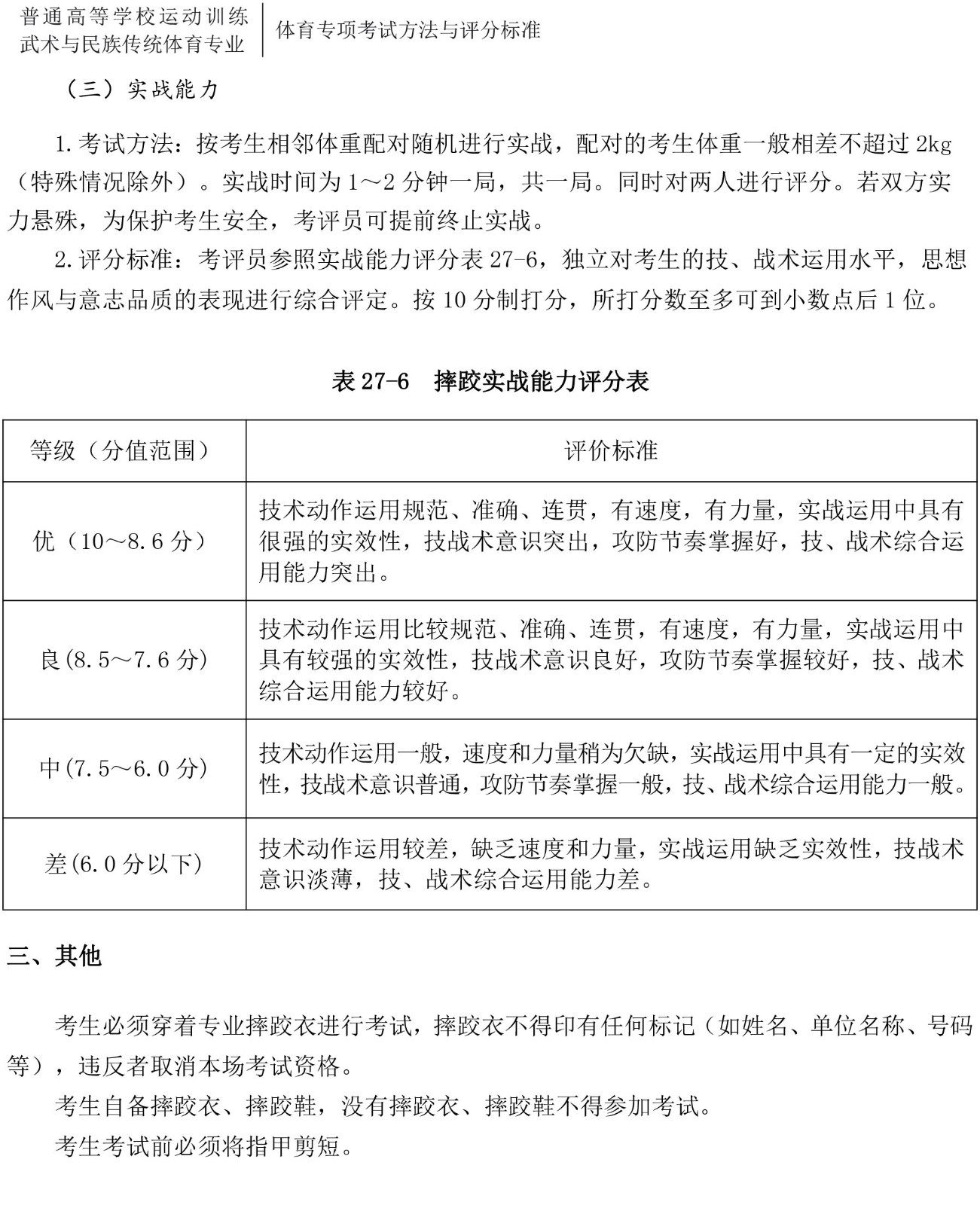
2019-12-12 10:04:00 来源:中国运动文化教育网

1574839972488075.jpg

1574839972982601.jpg

1574839972281977.jpg

1574839972208517.jpg

1574839972688929.jpg