体育统招
体育单招
高水平运动队
首页
>>
特殊招生
>>
2026体育类专题
>>
招考政策
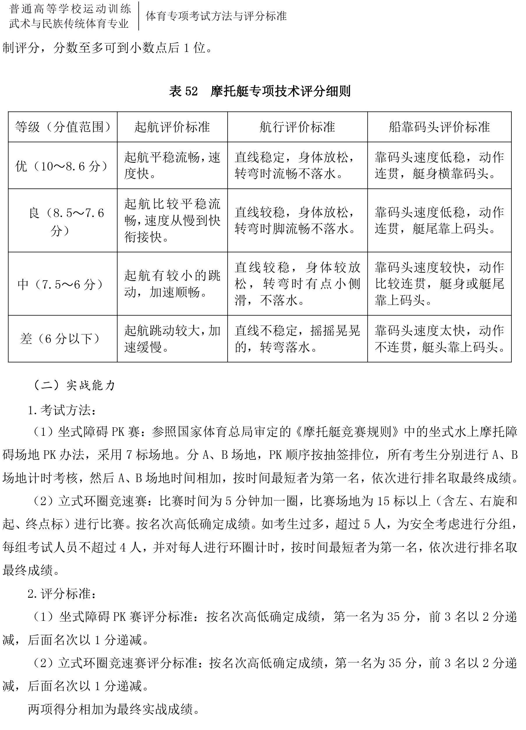
【2020版】体育专项考试方法与评分标准----摩托艇
2019-12-12 09:54:59
来源:中国运动文化教育网
院校问答
政策问答
分数线
分数段
河小阳微信
河小阳微博
河小阳抖音
x