体育统招
体育单招
高水平运动队
首页
>>
2026体育类专题
>>
招生简章
>>
体育单招
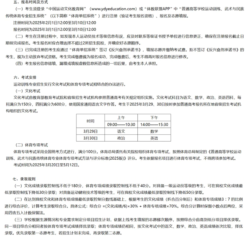
延安大学2025年运动训练专业招生简章
2025-01-18 15:14:28
来源:延安大学
院校问答
政策问答
分数线
分数段
河小阳微信
河小阳微博
河小阳抖音
x