南京大学是经教育部批准的具有高水平运动队招生资格的高校之一,学校建有田径、排球、足球、篮球高水平运动队。为丰富校园体育文化生活,根据教育部有关文件规定,2022年南京大学继续开展高水平运动队招生。招生办法如下:
一、招生项目
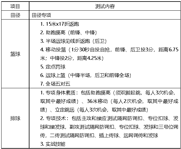
根据我校高水平运动队建设需求,2022年招生项目为:

二、报名条件
(一)符合2022年教育部及生源省份高水平运动队招生条件,品行端正、身心健康,高级中等教育学校毕业且高中阶段(以高中入学当年9月1日算起)在省级(含)以上比赛中获得集体项目前六名的主力队员或个人项目决赛前三名者。其中,报考排球、足球、篮球、田径径赛项目需获得国家一级运动员(含)以上证书;报考田径田赛项目需获得国家二级运动员(含)以上证书。
(二)每人限报一个具体小项(位置)。考生所持本人运动员技术等级证书中的运动项目应与报考运动项目一致(其运动小项也须对应一致,田径项目须严格对应)。
(三)高中阶段获得的比赛成绩和运动员技术等级证书省份须与户籍地、学籍地一致。
(四)我校将本年级运动队考生录取至行政管理专业学习,实施新高考省份考生的选考科目应符合该专业科目要求。
注:“省级(含)以上比赛”是指省(市、区)教育部门和体育部门主办的有关比赛,含教育系统的全国、省(市、区)中学生单项体育协会组织的比赛。参加以下赛事的考生不具有报名资格:
1.田径:全国田径锦标赛(含室内赛、越野赛、竞走赛、半程马拉松)、全国田径分区赛、冠军赛、大奖赛及总决赛、全国田径项群赛(包括短跑、跨栏、跳跃、中长跑、投掷等项群赛)。
2.排球:中国排球超级联赛、全国排球锦标赛、全国排球大奖赛、全国排球冠军赛、全国青少年U20女子排球冠军赛、全国青少年U19及以下年龄组排球系列比赛、全国沙滩排球锦标赛、全国沙滩排球冠军赛、全国沙滩排球巡回赛、全国青年U21沙滩排球锦标赛、全国青年U20沙滩排球锦标赛、全国青年U19及以下年龄组沙滩排球系列比赛。其中,高中阶段以学校名义参加上述赛事的不受此限。
3.足球:中国足球超级联赛、中国足球甲级联赛、中国足球乙级联赛者(含联赛预备队及增补运动员,以中国足协公布的上述赛事秩序册为准)。其中,以就读中学为全称队名(不含体育运动学校、足球学校以及具有同等性质的中等专业学校)参加上述赛事,且提前上报备案审核通过的不受此限。已注册职业足球运动员资格的球员不得报名。
4.篮球:全国青年联赛、俱乐部青年联赛、WCBA联赛。其中,中学阶段以学校名义参加上述赛事的不受此限。
三、报名办法
即日起至2022年1月20日,登录阳光高考平台(http://gaokao.chsi.com.cn/zzbm)按要求准确、完整地填写申请表,上传个人照片须为2022年高考报名或高三时期未经过PS的证件照片。扫描并网上提交以下报名材料,不再寄送纸质材料。所有材料提交后不得修改。
1.由报名系统生成后,经中学核实并加盖学校公章的申请表扫描件。
2.运动员技术等级证书扫描件及国家体育总局“运动员技术等级综合查询系统”(https://ydydj.univsport.com/)等级证书查询认证结果截图。
3.申请运动员技术等级证书比赛的秩序册和成绩册封面及本人页;高中阶段参加省级(含)以上比赛的秩序册和成绩册封面及本人页、获奖证书(证明)等材料原件扫描件。如为复印件,需主办单位盖章确认。
4.身份证正反面扫描件。
注:未按要求填写、填写不完整的视为无效申请。提交的证明材料扫描件,须与申请表中所列项目一一对应。
四、材料审核
学校组织专家对报名材料进行审核,并于2月26日通过南京大学本科招生网公布审核结果及测试具体安排。获得测试资格的考生收到支付码后,于3月12日前登录南京大学网上支付平台交费。
五、专项测试
(一)获得测试资格的足球考生须自主报名参加全国足球统测,其他项目考生须参加我校组织的专项测试。请考生严格按照测试通知中疫情防控要求参加测试。测试方案可能因疫情防控情况做出相应调整。
1.3月12日在南京大学仙林校区报到。考生须本人(不接受代报到)持身份证、“苏康码”绿码、行程码、48小时内有效核酸检测阴性证明、《健康应试承诺书》、运动员技术等级证书、比赛秩序册、成绩册、比赛成绩证书(证明)等材料报到,现场签订《反兴奋剂承诺书》,拍照并打印准考证,进行核酸筛查。逾时未报到视为自动放弃考试资格。未携带比赛秩序册、成绩册、比赛成绩证书(证明)材料者一律不得报到。凡拒绝签订承诺书、拒绝接受兴奋剂检查(抽查)的考生视为主动放弃测试资格。凡参加我校高水平运动队专项测试的考生须自行购买测试期间有效的个人“人身意外伤害保险”,并自行进行测试前体检。
2.3月13日在南京大学仙林校区进行现场专项测试。其中球类部分测试项目采取现场录像、异地评审方式进行。

六、资格认定及录取
(一)学校按照“公开程序、公平竞争、公正选拔、择优录取”的原则,根据各类资格认定人数择优确定高水平运动队合格考生名单。

1.田径项目只认定各小项现场专项测试成绩第一名考生,男子100米、男子200米考生现场专项测试成绩须达一级运动员标准方能认定。认定时,先认定A类,考生需获得国家一级运动员(含)以上证书且现场专项测试成绩达健将或一级运动员标准;按照现场专项测试成绩先健将后一级的次序和上表小项A类急需排序认定。然后将剩余未认定资格的小项依据上表B类急需排序,按照现场专项测试成绩先一级再二级的次序认定B类。
2.排球、篮球按照现场专项测试成绩认定。专项测试成绩相同时,按照简章中测试内容各项成绩排序。
3.足球按照国家统测专业成绩认定。统测成绩相同时,按照文化成绩排序。
(二)合格考生名单将通过阳光高考平台和南京大学本科招生网公示。公示无异议的考生报考我校,录取办法如下:
1.A类考生参加运动训练、武术与民族传统体育专业单独招生文化课考试,成绩达到国家运动训练专业统一划定的文化课最低线,予以录取。B类考生高考文化课成绩(不含政策加分、下同)达到生源省份本科第二批次录取控制线的65%,予以录取。C类考生高考文化课成绩达到生源省份本科第二批次录取控制分数线,予以录取。
2.对合并本科录取批次的省份,按照所在省份确定的相关最低录取控制参考分数线执行。
3.若生源省份将高水平运动项目列入省级统一测试,则考生必须参加并取得相应等级才能享受南京大学的录取政策,具体以生源省份招生考试机构规定为准。
七、其他
(一)凡在特殊类型招生考试中有作弊行为的考生,包括冒名顶替、伪造材料骗取报名资格等情况,均认定为在国家教育考试中作弊,我校将取消其报考和录取资格,同时通报省级招生考试机构做进一步处理。涉嫌违法的,移交司法机关依法处理。
(二)南京大学招生工作接受纪检监察部门、考生和社会各界的监督。举报邮箱:qingfengnanda@nju.edu.cn。
(三)我校未委托任何机构或个人代理高水平运动队招生事宜,请勿相信任何中介信息。
(四)我校将对高水平运动队录取新生进行申请材料复核与专业复测。
(五)高水平运动队学生入学后要接受所在院系和运动队双重管理,既要按本专业培养方案完成学习任务,也要认真履行参加训练和比赛义务。
(六)本简章由南京大学本科招生办公室负责解释。如教育部调整相关政策,则以新政策为准。
八、联系方式
咨询电话:400-1859680(本科招办,招录政策与流程事宜)025-89682302(体育部,运动队管理事宜)
招生主页:http://bkzs.nju.edu.cn
电子邮箱:bkzs@nju.edu.cn
微信公众号:ndzsxlj
2022年1月6日
附件:健康应试承诺书