体育统招
体育单招
高水平运动队
首页
>>
2026体育类专题
>>
招生简章
>>
高水平运动队
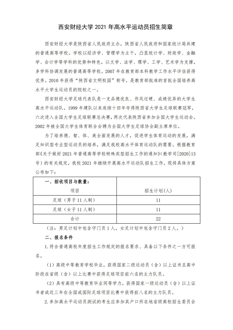
西安财经大学2021年高水平运动员招生简章
2021-03-11 15:12:59
来源:西安财经大学
院校问答
政策问答
分数线
分数段
河小阳微信
河小阳微博
河小阳抖音
x