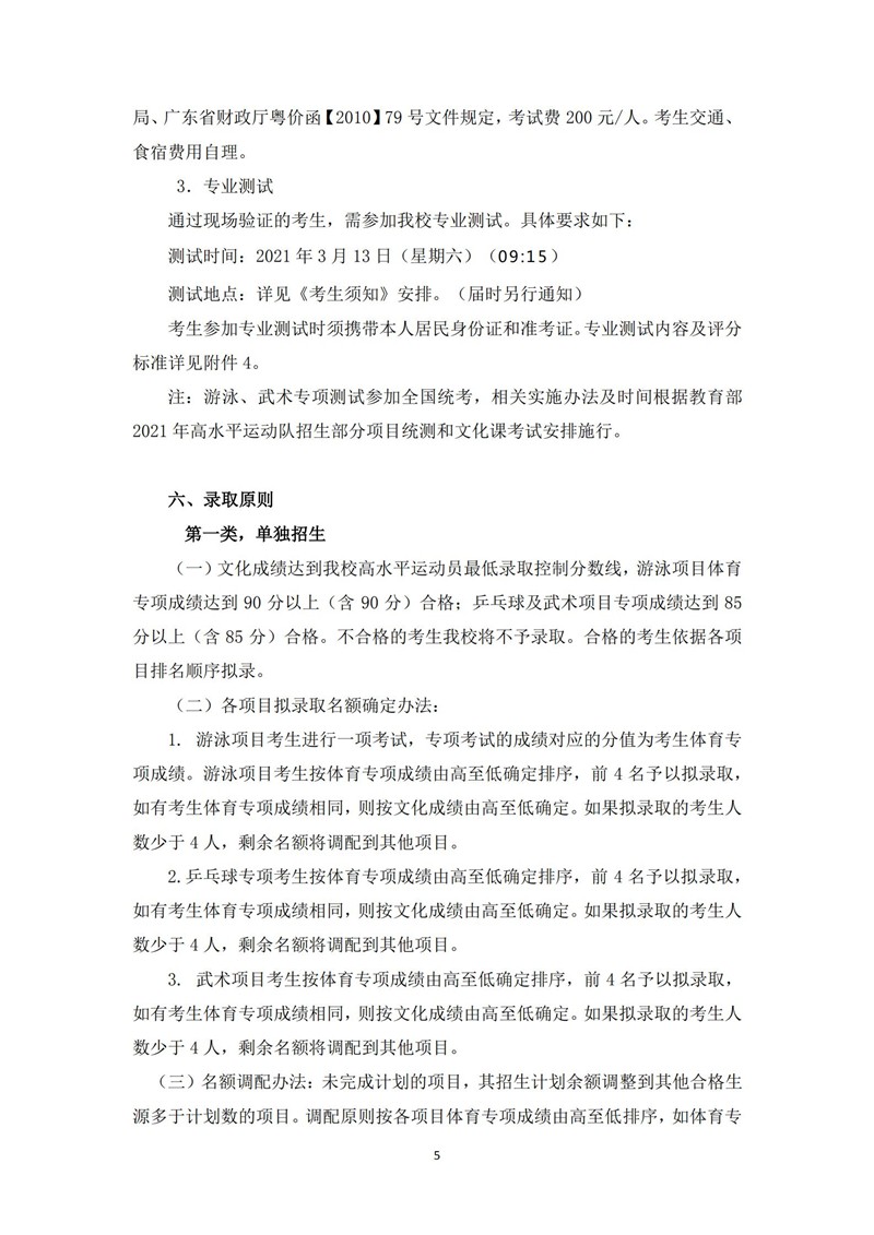
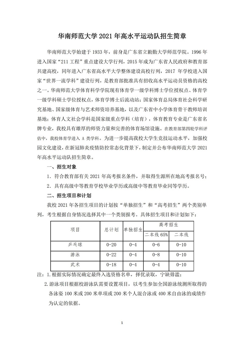
体育统招
体育单招
高水平运动队
首页
>>
2026体育类专题
>>
招生简章
>>
高水平运动队
华南师范大学2021年高水平运动队招生简章
2021-03-03 16:59:45
来源:华南师范大学
附件:
附件1:反兴奋剂承诺书.doc
附件2:项目限制性赛事声明承诺书.doc
院校问答
政策问答
分数线
分数段
河小阳微信
河小阳微博
河小阳抖音
x