当前位置: 首页 > 2026体育类专题 > 招生简章 > 高水平运动队
2021年上海市普通高校高水平运动队招生章程(上海大学)
2021-02-19 11:17:15 来源:上海大学

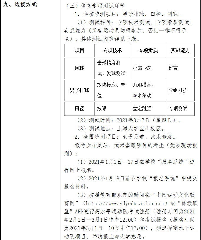
image.png

image.png

image.png

image.png

image.png

image.png

image.png

image.png

image.png

image.png

image.png

image.png