体育统招
体育单招
高水平运动队
首页
>>
特殊招生
>>
2026体育类专题
>>
招生动态
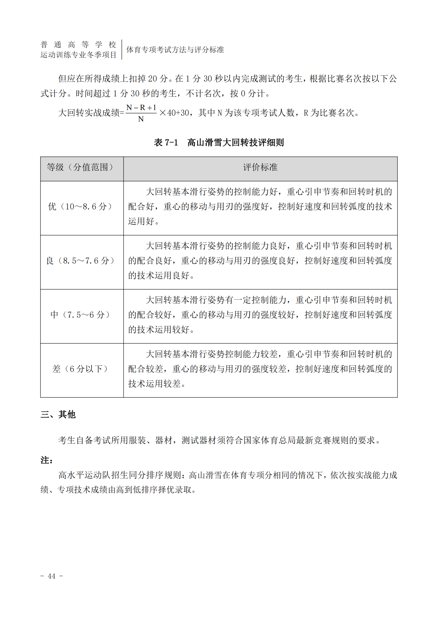
高山滑雪--体育专项考试方法与评分标准【2022版】
2021-12-01 09:23:52
来源:国家体育总局科教司
院校问答
政策问答
分数线
分数段
河小阳微信
河小阳微博
河小阳抖音
x