进入11月,2025河南高招报名正在进行中,本月还有哪些需要关注的高考大事呢?一起来了解一下吧!
2025高招报名
河南省2025年普通高招艺术类报名已经截止,非艺术类为2024年11月4日9:00至11月16日17:00。
请各位考生和家长注意报名截止时间,切勿错过。
我省普通高校招生报名实行网上报名与现场确认相结合的办法,包括网上信息采集、现场信息采集、报名信息确认、签订考生诚信承诺书、报名信息公示等环节,报名资格审核贯穿全程。
考生须按要求完成信息采集和确认并通过资格审核,高招报名才能有效。
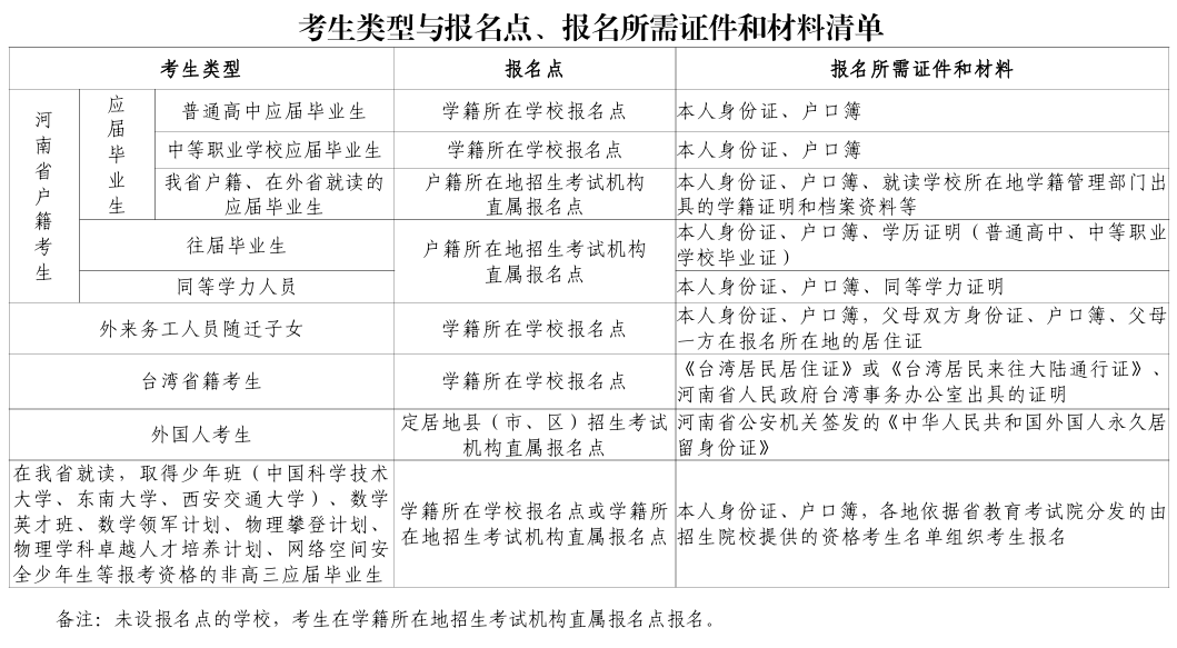
不同类型考生报名

相关链接:
2025专升本报名
1.我省高校应届毕业的考生(包括应届毕业的退役大学生士兵考生)网上信息采集时间:
专升本艺术类报名已截止;
非艺术类:2024年11月4日9:00-11月16日17:00。
符合退役大学生士兵免试专升本报名资格的考生,可选择报考退役大学生士兵免试专升本,或者参加全省统一普通专升本考试,二者不得兼报。
2.省内高校往届毕业的退役大学生士兵考生和省外高校应、往届毕业的退役大学生士兵考生,网上信息采集时间:
2025年3月6日9:00-3月10日17:00。
不同类型考生报名
1.普通类专升本考生(含原建档立卡考生)
在毕业高校参加报名,生源高校具体负责组织实施。
2.退役大学生士兵免试专升本考生
我省普通高校高职(专科)毕业且在我省应征入伍的退役大学生士兵在原毕业高校参加报名;原毕业高校非专升本报名点或非我省高校毕业,且在我省应征入伍的退役大学生士兵考生,由应征入伍地的市、县(市、区)招生考试机构安排报名。
考生须提供本人身份证、入伍通知书(或入伍批准书)、退役士兵证件,往届高职(专科)毕业生还需提交专科毕业证。
2025对口招生报名
河南省2025年对口招生报名网上信息采集时间:
对口招生艺术类报名已截止;非艺术类:2024年11月4日9:00-11月16日17:00。
具有我省中等职业学校学籍的2025年应届中职毕业生可报名。非豫户籍一年制中职毕业生(随迁子女除外)不得参加我省对口招生。
“外来务工人员随迁子女”考生须在“资格条件申报”页面填写父亲或母亲居住证证件号。
艺术类专业省统考
近日,河南省教育考试院已发布《河南省2025年普通高校招生艺术类专业考试有关事宜的说明》,部分专业本月将进行预约和考试。
舞蹈类
考试时间:从2024年12月3日开始分批进行,考生应于2024年11月21日8:00至11月23日18:00登录河南省教育考试院网站(https://www.haeea.cn),通过“河南省普通高校招生艺术类、体育类专业省级统考网上预约入口”预约具体考试时间,填写舞蹈表演的剧目(或表演性组合)名称。约考日期截止前,除约考时间外,考生填报的其他信息可有修改机会。
考试地点:河南省教育招生考试发展中心考点(郑州登封市崇高路8号)。
美术与设计类
2025专升本艺术类专业考试
部分艺术类专升本考生专业考试将在本月进行。
美术专业综合考试
考试时间:
2024年11月30日 上午 8:30-11:30 素描
下午 14:00-16:00 色彩
考试地点:由省辖市、济源示范区招生考试机构统一安排。
准考证由考生所在高校统一打印,于11月25日前发给考生,考生凭本人身份证和专业准考证按要求参加考试。
2025对口招生艺术类专业考试
部分艺术类对口升学考生专业考试将在本月进行。
美术专业考试
考试时间:

考试地点:设在省辖市招生考试机构所在地,各地招生考试机构统一打印准考证后交由考生所在学校发给考生,考生凭本人身份证和专业准考证按规定时间参加考试。
考试成绩于2025年1月5日公布。
进入11月,2025河南高招报名正在进行中,本月还有哪些需要关注的高考大事呢?一起来了解一下吧!
2025高招报名
河南省2025年普通高招艺术类报名已经截止,非艺术类为2024年11月4日9:00至11月16日17:00。
请各位考生和家长注意报名截止时间,切勿错过。
我省普通高校招生报名实行网上报名与现场确认相结合的办法,包括网上信息采集、现场信息采集、报名信息确认、签订考生诚信承诺书、报名信息公示等环节,报名资格审核贯穿全程。
考生须按要求完成信息采集和确认并通过资格审核,高招报名才能有效。
不同类型考生报名

相关链接:
2025专升本报名
1.我省高校应届毕业的考生(包括应届毕业的退役大学生士兵考生)网上信息采集时间:
专升本艺术类报名已截止;
非艺术类:2024年11月4日9:00-11月16日17:00。
符合退役大学生士兵免试专升本报名资格的考生,可选择报考退役大学生士兵免试专升本,或者参加全省统一普通专升本考试,二者不得兼报。
2.省内高校往届毕业的退役大学生士兵考生和省外高校应、往届毕业的退役大学生士兵考生,网上信息采集时间:
2025年3月6日9:00-3月10日17:00。
不同类型考生报名
1.普通类专升本考生(含原建档立卡考生)
在毕业高校参加报名,生源高校具体负责组织实施。
2.退役大学生士兵免试专升本考生
我省普通高校高职(专科)毕业且在我省应征入伍的退役大学生士兵在原毕业高校参加报名;原毕业高校非专升本报名点或非我省高校毕业,且在我省应征入伍的退役大学生士兵考生,由应征入伍地的市、县(市、区)招生考试机构安排报名。
考生须提供本人身份证、入伍通知书(或入伍批准书)、退役士兵证件,往届高职(专科)毕业生还需提交专科毕业证。
2025对口招生报名
河南省2025年对口招生报名网上信息采集时间:
对口招生艺术类报名已截止;非艺术类:2024年11月4日9:00-11月16日17:00。
具有我省中等职业学校学籍的2025年应届中职毕业生可报名。非豫户籍一年制中职毕业生(随迁子女除外)不得参加我省对口招生。
“外来务工人员随迁子女”考生须在“资格条件申报”页面填写父亲或母亲居住证证件号。
艺术类专业省统考
近日,河南省教育考试院已发布《河南省2025年普通高校招生艺术类专业考试有关事宜的说明》,部分专业本月将进行预约和考试。
舞蹈类
考试时间:从2024年12月3日开始分批进行,考生应于2024年11月21日8:00至11月23日18:00登录河南省教育考试院网站(https://www.haeea.cn),通过“河南省普通高校招生艺术类、体育类专业省级统考网上预约入口”预约具体考试时间,填写舞蹈表演的剧目(或表演性组合)名称。约考日期截止前,除约考时间外,考生填报的其他信息可有修改机会。
考试地点:河南省教育招生考试发展中心考点(郑州登封市崇高路8号)。
美术与设计类
2025专升本艺术类专业考试
部分艺术类专升本考生专业考试将在本月进行。
美术专业综合考试
考试时间:
2024年11月30日 上午 8:30-11:30 素描
下午 14:00-16:00 色彩
考试地点:由省辖市、济源示范区招生考试机构统一安排。
准考证由考生所在高校统一打印,于11月25日前发给考生,考生凭本人身份证和专业准考证按要求参加考试。
2025对口招生艺术类专业考试
部分艺术类对口升学考生专业考试将在本月进行。
美术专业考试
考试时间:

考试地点:设在省辖市招生考试机构所在地,各地招生考试机构统一打印准考证后交由考生所在学校发给考生,考生凭本人身份证和专业准考证按规定时间参加考试。
考试成绩于2025年1月5日公布。