进入4月,离2024高考又近了一步!对于2024年高考生和家长来说,4月份需要重点关注哪些大事件呢?在繁重的学习时不错过高考的每件大事!
高考体检
河南省2024年普通高校招生体检工作3月10日开始,4月10日前完成,具体时间由各地教育招生考试机构根据本地实际情况合理安排。
考生须在报考所在地的县(市、区)参加体检。体检医院(医疗单位)由当地卫生健康部门和教育招生考试机构按照规定选用,非指定的体检医院(医疗单位)为考生作出的体检结论无效。
高职单招考试
高职单招考试时间统一安排在2024年4月8日至4月10日。有不同校区的高校原则上安排在一个校区内统一考试。
高校要根据培养目标对考生知识能力的要求,采取“文化素质+职业技能”方式组织考试,其中职业技能考试分值占比原则上不低于总分值的50%。
(1)中职生文化素质考试以《中等职业学校公共基础课程教学标准》为基本依据,考试方式为笔试,重点考查考生的文化知识素养;职业技能测试以《中等职业教育专业简介(2022年修订)》为基本依据,可根据需要采取笔试、面试、操作考试等方式,鼓励操作考试,重点考查考生的综合专业能力、岗位技能、通用技术等。
(2)高中生文化素质考试原则上采用考生的高中学业水平考试成绩等级或部分科目成绩等级,省教育考试院负责向高校提供考生高中学业水平考试成绩等级;职业技能测试为职业适应性测试,可根据需要采取笔试、面试、操作考试等方式,重点考察考生的专业素养、科学素质、职业潜能和职业倾向。
(3)社会考生参加高校组织的文化素质考试,职业技能测试可根据报考专业参加职业适应性测试或职业技能测试。
(4)退役士兵考生可申请免文化素质考试,参加高校组织的职业适应性测试或职业技能测试。
高校专项计划报名
4月,有关高校会陆续公布高校专项计划招生简章,请相关考生在规定时间内完成报名申请。
强基计划报名
4月,强基计划试点高校陆续发布2024年招生简章,网上报名正式启动,符合报考条件的考生可根据高校简章要求参加报名申请。
部分体育测试
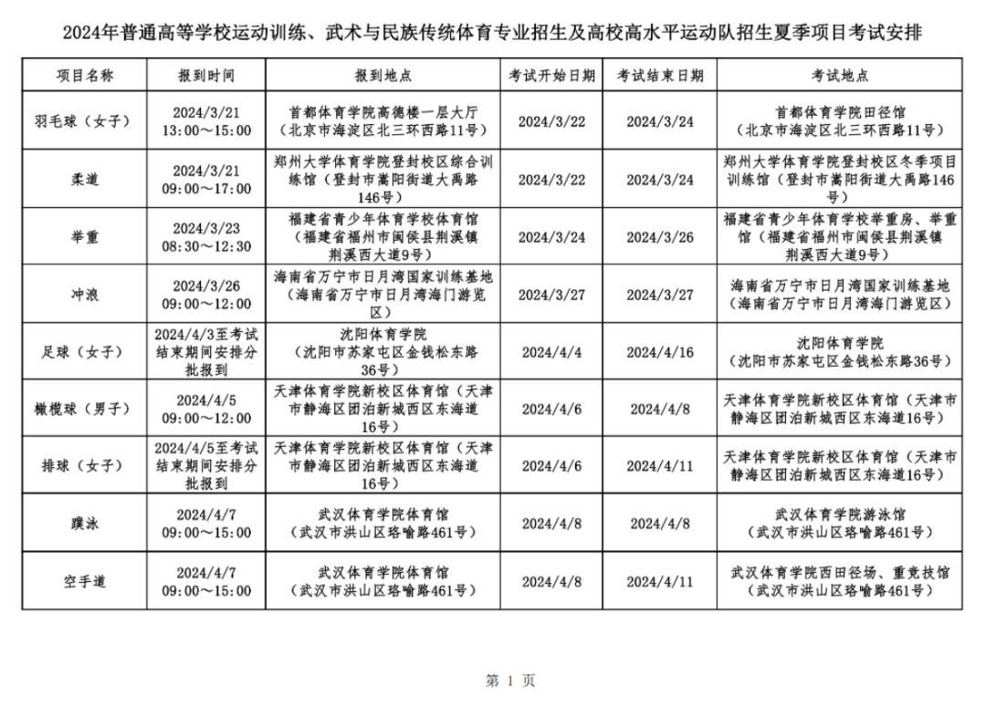
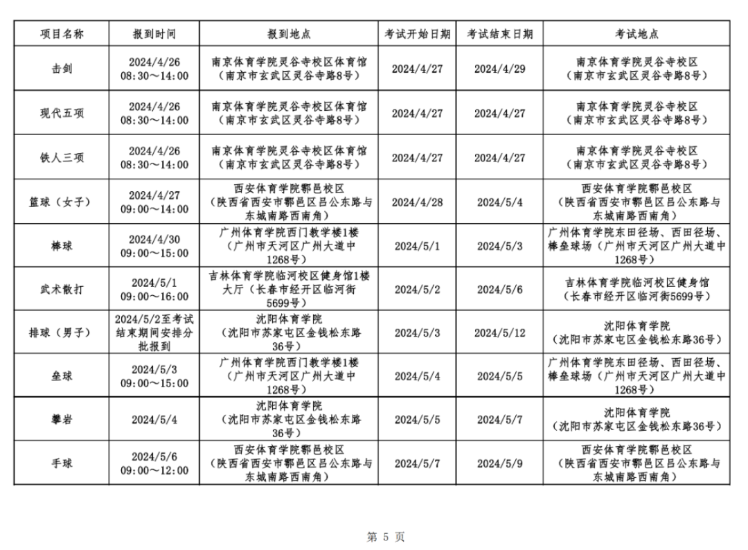
2024年高校高水平运动队招生体育专业测试和单招体育专项考试将在4月继续开展,考生须按照国家体育总局要求按时参加报考项目的专业测试,及时关注省市各考点发布的招考通知与公告,了解考试时间、地点等具体安排。






进入4月,离2024高考又近了一步!对于2024年高考生和家长来说,4月份需要重点关注哪些大事件呢?在繁重的学习时不错过高考的每件大事!
高考体检
河南省2024年普通高校招生体检工作3月10日开始,4月10日前完成,具体时间由各地教育招生考试机构根据本地实际情况合理安排。
考生须在报考所在地的县(市、区)参加体检。体检医院(医疗单位)由当地卫生健康部门和教育招生考试机构按照规定选用,非指定的体检医院(医疗单位)为考生作出的体检结论无效。
高职单招考试
高职单招考试时间统一安排在2024年4月8日至4月10日。有不同校区的高校原则上安排在一个校区内统一考试。
高校要根据培养目标对考生知识能力的要求,采取“文化素质+职业技能”方式组织考试,其中职业技能考试分值占比原则上不低于总分值的50%。
(1)中职生文化素质考试以《中等职业学校公共基础课程教学标准》为基本依据,考试方式为笔试,重点考查考生的文化知识素养;职业技能测试以《中等职业教育专业简介(2022年修订)》为基本依据,可根据需要采取笔试、面试、操作考试等方式,鼓励操作考试,重点考查考生的综合专业能力、岗位技能、通用技术等。
(2)高中生文化素质考试原则上采用考生的高中学业水平考试成绩等级或部分科目成绩等级,省教育考试院负责向高校提供考生高中学业水平考试成绩等级;职业技能测试为职业适应性测试,可根据需要采取笔试、面试、操作考试等方式,重点考察考生的专业素养、科学素质、职业潜能和职业倾向。
(3)社会考生参加高校组织的文化素质考试,职业技能测试可根据报考专业参加职业适应性测试或职业技能测试。
(4)退役士兵考生可申请免文化素质考试,参加高校组织的职业适应性测试或职业技能测试。
高校专项计划报名
4月,有关高校会陆续公布高校专项计划招生简章,请相关考生在规定时间内完成报名申请。
强基计划报名
4月,强基计划试点高校陆续发布2024年招生简章,网上报名正式启动,符合报考条件的考生可根据高校简章要求参加报名申请。
部分体育测试
2024年高校高水平运动队招生体育专业测试和单招体育专项考试将在4月继续开展,考生须按照国家体育总局要求按时参加报考项目的专业测试,及时关注省市各考点发布的招考通知与公告,了解考试时间、地点等具体安排。





