作为高中生涯的“最后一关”,志愿填报受到了广大考生和家长的关注。但是志愿填报完成之后,并不意味着可以“万事大吉”。志愿填报结束后,还有哪些要点要关注?有哪些事项要留意?关于读大学,需要做些什么准备?本文总结了志愿填报结束后的几大注意事项,希望能为2022届考生走好升学路助力。
一、保管好个人信息
保持手机通信通畅。志愿填报结束后,招考机构和院校联系考生最直接的方式就是通过手机。有时候,有需要或者有其他特殊情况时,招考机构或院校会拨打电话联系。
因此,考生要保持手机畅通。保管好身份证、准考证。千万不要认为高考查分结束后,就再也用不到准考证了。后续的录取结果查询、通知书领取以及大学新生报到,都可能需要用到准考证。
检查身份证是否到期。目前,身份证已经成为出门在外必备的证件。尤其要提前检查身份证是否即将或者已经过期,需要的话,可以利用这段时间,及时重新办理。
二、按时参加测试面试
许多特殊类招生时除了需要填报院校志愿,还需要按要求参加相关测试。例如,报考军队、公安、司法、消防类的考生,须参加统一组织的面试、体检、体能测试。
三、跟进录取进度
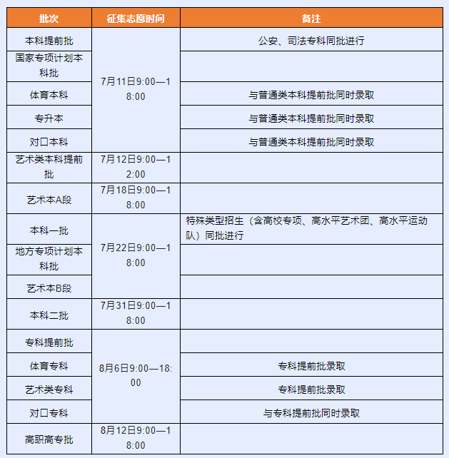
在填报完志愿之后,各批次录取时间也是考生们需要注意的要点。

根据日程安排,各个批次的投档录取陆续进行。一般情况下,各批次报名考生可在下一个批次录取前,查询到自己的录取结果。因此,考生及家长要随时关注教育考试院的录取动态,要留意各批次录取时间节点。
四、关注征集志愿
在录取过程中,因为上线生源不足等原因,某些批次某些高校会出现招生计划未完成的情况。与此同时,一些考生因为发挥失常或志愿不合理,之前的志愿无法被录取。针对这些情况,省教育考试院会将缺额计划面向符合条件的考生征集志愿。对于被退档考生以及一些志愿填报不当而档案未投出的考生而言,征集志愿是再次被同批次院校录取的难得机会,考生及家长一定要引起高度重视。

根据往年情况,各批次征集志愿时间相对较短,考生及家长要密切关注所在省教育考试院官方网站或其他权威媒体,及时获取信息,在规定时间内选报。
需要注意的是,每批次征集志愿的截止时间一到,网上填报志愿系统将自动关闭,考生将无法登录系统填报。有些考生家长误以为参加征集志愿的高校是因为实力不济、少有人选报,但实际上,造成高校需要征集志愿的原因是多样的,除因当年报考学校的生源不足外,还有进档考生因不符合条件或不服从专业调剂且所报专业已满,导致退档后学校招生计划缺额需要征集。因此,征集志愿名单中不乏知名院校。考生在上一批次征集志愿中未被录取,不影响其参加下一批次的录取。比如,考生在本科一批征集志愿进档后被退档,是不影响其本科二批次志愿录取的。不过,一旦考生被征集志愿录取,就不再参加后续批次录取。
五、谨防招生诈骗
按照规定,每批次录取结束后,省教育考试院将考生录取名单提供给各高校,高校审核无误后,向被录取的考生发放录取通知书。
不同批次录取通知书寄出的时间不同,如果同一所高校在多个批次招生,那各批次录取通知书寄出的时间也各不相同。由于这个阶段的考生及家长大多处于一种“求学心切”的状态,一些不法分子会打着各种招生诈骗旗号趁机行骗。考生及家长一定要提高警惕,不要相信“花钱就能上大学”的骗局。
历年都有不少考生收到虚假录取通知书,因此考生在收到录取通知书后,应及时通过省教育考试院或高校指定的信息发布渠道查询详细的录取信息,看录取学校名称、专业、层次等信息是否和录取通知书上的一致,包括录取学校名称、专业、教育形式等;还可在教育部网站、教育部阳光高考平台等官方网站查询高校是否具有普通高等学校学历教育资格,确认录取通知书的真伪。
当然,还有最直接的甄别:你的志愿中没有填过的学校,寄来了录取通知书,那肯定是假的;在未入学前一切让你交费的行为,均要引起警觉,以免掉入诈骗陷阱。
六、申请贷助学款
需要提醒的是,符合办理生源地助学贷款的新生要注意生源地信用助学贷款利率最新政策及申请条件和流程。通常,办理贷款需要在新学期开始前,向家庭所在地的学生资助管理中心提出贷款申请。
被根据国家有关规定批准设立、实施高等学历教育的全日制普通本科高校、高等职业学校和高等专科学校(含民办高校和独立学院)、科研院所、党校、行政学院、会计学院(学校名单以教育部公布的为准)正式录取,取得真实、合法、有效的录取通知书的河南籍新生(含预科生)和河南籍在高校就读的本专科学生、研究生(含硕士研究生和博士研究生)和第二学士学生,可申请生源地信用助学贷款。
全日制普通本专科学生(含第二学士学位、高职学生、预科学生)每人每年申请贷款额度不超过12000元,不低于1000元;全日制研究生(含硕士研究生、博士研究生)每人每年申请贷款额度不超过16000元,不低于1000元。
相关链接:@准大学生,申请助学贷款前要知道这些!附各地热线电话
七、考生领取纸介质档案
录取过程中,使用的是考生的电子档案,电子档案的主要内容与纸介质档案(包括考生高级中等教育阶段档案和考生报名登记表、体检表、志愿表等)相对应部分的内容一致。已录取考生的纸介质档案由县(市、区)招生考试机构整理密封,考生本人凭录取通知书、准考证、身份证到县(市、区)招生考试机构领取,报到时交给录取学校。考生接到录取通知书后,应及早办理档案领取手续,以免时间仓促延误。未经省教育考试院核准录取的考生,各级招生考试机构不向其提供档案。
档案保存期为录取结束后半年,保存期满县(市、区)招生考试机构将考生高级中等教育阶段档案退回其毕业中学,高考报名登记表、志愿表、体检表(卡)等按秘密级材料销毁。
八、做好上学准备
报到前,新生要认真阅读录取通知书的内容。通常,录取通知书邮件包内通常包括通知书、入学须知、学校简介等,考生要根据入学须知细心准备入学报到所需物品。
来源:本文由河南省阳光高考信息平台综合整理自宣汉招考、河南省教育考试院,转载请注明来源。
作为高中生涯的“最后一关”,志愿填报受到了广大考生和家长的关注。但是志愿填报完成之后,并不意味着可以“万事大吉”。志愿填报结束后,还有哪些要点要关注?有哪些事项要留意?关于读大学,需要做些什么准备?本文总结了志愿填报结束后的几大注意事项,希望能为2022届考生走好升学路助力。
一、保管好个人信息
保持手机通信通畅。志愿填报结束后,招考机构和院校联系考生最直接的方式就是通过手机。有时候,有需要或者有其他特殊情况时,招考机构或院校会拨打电话联系。
因此,考生要保持手机畅通。保管好身份证、准考证。千万不要认为高考查分结束后,就再也用不到准考证了。后续的录取结果查询、通知书领取以及大学新生报到,都可能需要用到准考证。
检查身份证是否到期。目前,身份证已经成为出门在外必备的证件。尤其要提前检查身份证是否即将或者已经过期,需要的话,可以利用这段时间,及时重新办理。
二、按时参加测试面试
许多特殊类招生时除了需要填报院校志愿,还需要按要求参加相关测试。例如,报考军队、公安、司法、消防类的考生,须参加统一组织的面试、体检、体能测试。
三、跟进录取进度
在填报完志愿之后,各批次录取时间也是考生们需要注意的要点。

根据日程安排,各个批次的投档录取陆续进行。一般情况下,各批次报名考生可在下一个批次录取前,查询到自己的录取结果。因此,考生及家长要随时关注教育考试院的录取动态,要留意各批次录取时间节点。
四、关注征集志愿
在录取过程中,因为上线生源不足等原因,某些批次某些高校会出现招生计划未完成的情况。与此同时,一些考生因为发挥失常或志愿不合理,之前的志愿无法被录取。针对这些情况,省教育考试院会将缺额计划面向符合条件的考生征集志愿。对于被退档考生以及一些志愿填报不当而档案未投出的考生而言,征集志愿是再次被同批次院校录取的难得机会,考生及家长一定要引起高度重视。

根据往年情况,各批次征集志愿时间相对较短,考生及家长要密切关注所在省教育考试院官方网站或其他权威媒体,及时获取信息,在规定时间内选报。
需要注意的是,每批次征集志愿的截止时间一到,网上填报志愿系统将自动关闭,考生将无法登录系统填报。有些考生家长误以为参加征集志愿的高校是因为实力不济、少有人选报,但实际上,造成高校需要征集志愿的原因是多样的,除因当年报考学校的生源不足外,还有进档考生因不符合条件或不服从专业调剂且所报专业已满,导致退档后学校招生计划缺额需要征集。因此,征集志愿名单中不乏知名院校。考生在上一批次征集志愿中未被录取,不影响其参加下一批次的录取。比如,考生在本科一批征集志愿进档后被退档,是不影响其本科二批次志愿录取的。不过,一旦考生被征集志愿录取,就不再参加后续批次录取。
五、谨防招生诈骗
按照规定,每批次录取结束后,省教育考试院将考生录取名单提供给各高校,高校审核无误后,向被录取的考生发放录取通知书。
不同批次录取通知书寄出的时间不同,如果同一所高校在多个批次招生,那各批次录取通知书寄出的时间也各不相同。由于这个阶段的考生及家长大多处于一种“求学心切”的状态,一些不法分子会打着各种招生诈骗旗号趁机行骗。考生及家长一定要提高警惕,不要相信“花钱就能上大学”的骗局。
历年都有不少考生收到虚假录取通知书,因此考生在收到录取通知书后,应及时通过省教育考试院或高校指定的信息发布渠道查询详细的录取信息,看录取学校名称、专业、层次等信息是否和录取通知书上的一致,包括录取学校名称、专业、教育形式等;还可在教育部网站、教育部阳光高考平台等官方网站查询高校是否具有普通高等学校学历教育资格,确认录取通知书的真伪。
当然,还有最直接的甄别:你的志愿中没有填过的学校,寄来了录取通知书,那肯定是假的;在未入学前一切让你交费的行为,均要引起警觉,以免掉入诈骗陷阱。
六、申请贷助学款
需要提醒的是,符合办理生源地助学贷款的新生要注意生源地信用助学贷款利率最新政策及申请条件和流程。通常,办理贷款需要在新学期开始前,向家庭所在地的学生资助管理中心提出贷款申请。
被根据国家有关规定批准设立、实施高等学历教育的全日制普通本科高校、高等职业学校和高等专科学校(含民办高校和独立学院)、科研院所、党校、行政学院、会计学院(学校名单以教育部公布的为准)正式录取,取得真实、合法、有效的录取通知书的河南籍新生(含预科生)和河南籍在高校就读的本专科学生、研究生(含硕士研究生和博士研究生)和第二学士学生,可申请生源地信用助学贷款。
全日制普通本专科学生(含第二学士学位、高职学生、预科学生)每人每年申请贷款额度不超过12000元,不低于1000元;全日制研究生(含硕士研究生、博士研究生)每人每年申请贷款额度不超过16000元,不低于1000元。
相关链接:@准大学生,申请助学贷款前要知道这些!附各地热线电话
七、考生领取纸介质档案
录取过程中,使用的是考生的电子档案,电子档案的主要内容与纸介质档案(包括考生高级中等教育阶段档案和考生报名登记表、体检表、志愿表等)相对应部分的内容一致。已录取考生的纸介质档案由县(市、区)招生考试机构整理密封,考生本人凭录取通知书、准考证、身份证到县(市、区)招生考试机构领取,报到时交给录取学校。考生接到录取通知书后,应及早办理档案领取手续,以免时间仓促延误。未经省教育考试院核准录取的考生,各级招生考试机构不向其提供档案。
档案保存期为录取结束后半年,保存期满县(市、区)招生考试机构将考生高级中等教育阶段档案退回其毕业中学,高考报名登记表、志愿表、体检表(卡)等按秘密级材料销毁。
八、做好上学准备
报到前,新生要认真阅读录取通知书的内容。通常,录取通知书邮件包内通常包括通知书、入学须知、学校简介等,考生要根据入学须知细心准备入学报到所需物品。
来源:本文由河南省阳光高考信息平台综合整理自宣汉招考、河南省教育考试院,转载请注明来源。