近日,清华大学、中国人民大学相继调整学生出入校管理规定,改“审批制”为“备案制”。
清华大学
清华大学党委学生部、党委研究生工作部3月12日发布《关于调整学生进出校管理要求的通知》。
通知提到,清华大学校园3月16日起实行相对封闭管理,学生进出校由“审批制”改为“报备制”,学生因出差、社会实践等原因确需离京的,要按照学校教学管理规定履行必要的审批或请假手续等。

中国人民大学
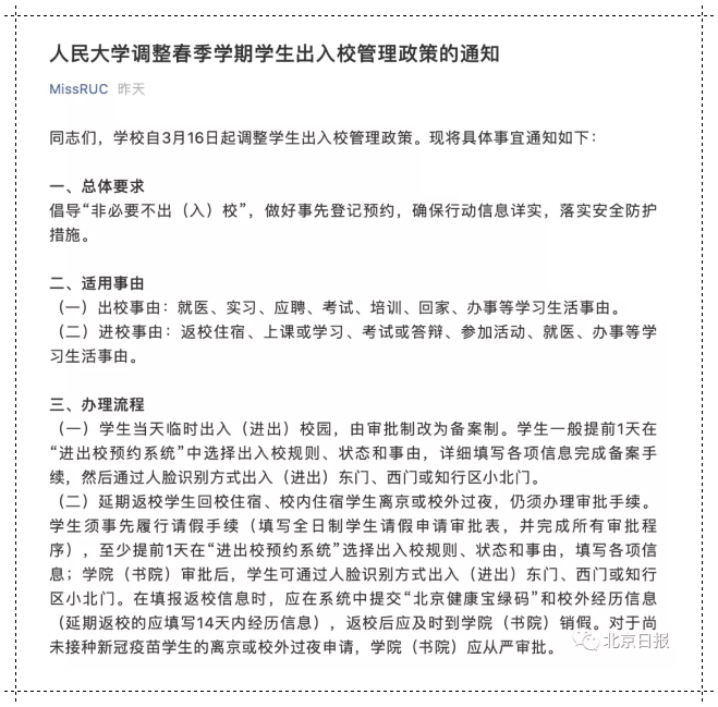
中国人民大学3月13日宣布,学校自3月16日起调整学生出入校管理政策。学生当天临时出入校园由审批制改为备案制,一般需提前一天在“进出校预约系统”中完成备案手续。
具体通知如下:

此前,教育部印发通知部署做好2021年春季学期疫情防控工作,要求各地教育部门和高校落实常态化疫情防控措施。精准掌握师生健康状况和行程轨迹,适时动态调整防控举措,积极运用信息化手段,实施便捷的进出校门管理机制。
另外,北京邮电大学、北京师范大学、北京交通大学、中国政法大学等多所在京高校要求学生从3月16日起集中返校。

河南省多所高校也于近日开始返校。

郑州升达经贸管理学院将以3月16日为返校起始时间,启动分批错时错峰返校工作。

具体返校时间安排如下:

来源:本文由河南省阳光高考(ID:yggaokao)综合整理自北京日报、清华大学党委学生部、微人大-中国人民大学、教育部官网、各高校官微,转载请注明来源。
近日,清华大学、中国人民大学相继调整学生出入校管理规定,改“审批制”为“备案制”。
清华大学
清华大学党委学生部、党委研究生工作部3月12日发布《关于调整学生进出校管理要求的通知》。
通知提到,清华大学校园3月16日起实行相对封闭管理,学生进出校由“审批制”改为“报备制”,学生因出差、社会实践等原因确需离京的,要按照学校教学管理规定履行必要的审批或请假手续等。

中国人民大学
中国人民大学3月13日宣布,学校自3月16日起调整学生出入校管理政策。学生当天临时出入校园由审批制改为备案制,一般需提前一天在“进出校预约系统”中完成备案手续。
具体通知如下:

此前,教育部印发通知部署做好2021年春季学期疫情防控工作,要求各地教育部门和高校落实常态化疫情防控措施。精准掌握师生健康状况和行程轨迹,适时动态调整防控举措,积极运用信息化手段,实施便捷的进出校门管理机制。
另外,北京邮电大学、北京师范大学、北京交通大学、中国政法大学等多所在京高校要求学生从3月16日起集中返校。

河南省多所高校也于近日开始返校。

郑州升达经贸管理学院将以3月16日为返校起始时间,启动分批错时错峰返校工作。

具体返校时间安排如下:

来源:本文由河南省阳光高考(ID:yggaokao)综合整理自北京日报、清华大学党委学生部、微人大-中国人民大学、教育部官网、各高校官微,转载请注明来源。