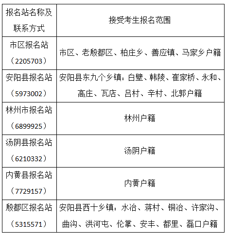
一、 报名地点:
考生必须在户籍所在地报名。
二、 报名站设置:

三、报名具体时间及相关问题咨询各报名站。
2023年安阳市市区社会考生普通高等学校招生报名须知
一、报名对象
市区户籍的所有参加2023年普通高校招生统一考试以及提前单独招生的社会考生(包括普通文理科类、艺术类和体育类考生,高等职业院校提前单独招生,运动训练、武术与民族传统体育专业提前单独招生等),均须在规定时间内参加全省统一组织的报名。
二、报名条件
(一)符合下列条件的人员,可以申请报名:
1.遵守中华人民共和国宪法和法律;
2.高级中等教育学校毕业或具有同等学力;
3.身体状况符合相关要求。
(二)下列人员不得报名:
1.具有高等学历教育资格的高校在校生,或已被普通高校录取并保留入学资格的学生;
2.高级中等教育学校非应届毕业的在校生(经核准的少年班等考生除外);
3.在高级中等教育阶段非应届毕业年份以弄虚作假手段报名并违规参加普通高校招生考试(包括全国统考、省级统考和高校单独组织的招生考试,以下简称“高考”)的应届毕业生;
4.因违反国家教育考试规定,被给予暂停参加高校招生考试处理且在停考期内的人员;
5.因触犯刑法已被有关部门采取强制措施或正在服刑者。
三、报名时间
1.艺术类考生报名时间为2022年11月3日女生、11月4日男生;
2.体育类考生报名时间为2022年11月10日;
3.普通类考生报名时间为2022年11月11-12日女生;13-14日男生。
四、报名地点:
安阳市教育局门口南侧50米安阳市招办综合服务大厅(朝霞路与灯塔路交叉口南100米路东)。
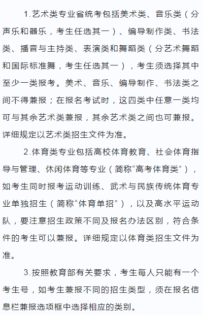
五、报名类型及需提交材料:

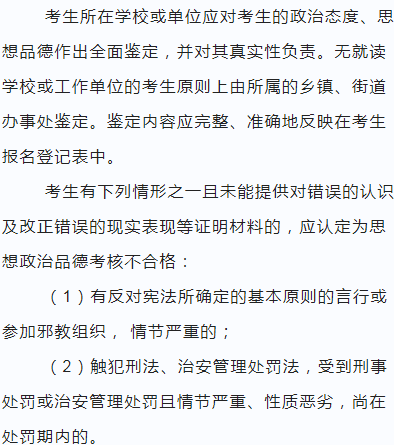
六、思想政治品德考核

七、工作时间:
上午8:00-12:00;下午14:30-17:30
八、注意事项

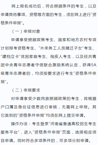
九、资格条件申报与审核

(三)申请条件及所需证明材料
1.政策性照顾对象
(1)烈士子女:《革命烈士证明书》和户籍所在地县级民政部门的证明。
(2)在服役期间荣立二等功(含)以上或被战区(原大军区)以上单位授予荣誉称号的退役军人:《立功受奖证书》及退役军人证件和户籍所在地县级退役军人事务部门出具的证明。
(3)自主就业的退役士兵:须提交退役士兵证件和户籍所在地县级退役军人事务部门出具的证明。
(4)归侨、归侨子女、华侨子女、侨眷:省委统战部侨务部门出具的《河南省归侨侨眷证明信》;台湾省籍考生:省政府台湾事务办公室出具的证明信、考生本人的台湾居民往来大陆通行证和相应的户口簿。
(5)少数民族考生:考生本人的身份证及户口薄。
根据《中国公民民族成份登记管理办法》和《国家民委办公厅 教育部办公厅 公安部办公厅关于严格执行变更民族成分有关规定的通知》,考生民族成分须与其父亲或者母亲的民族成份一致,若不一致,须提供地市级以上民族事务主管部门和公安机关户政部门的有关认定证明。
(6)因公牺牲军人的子女:《革命军人因公牺牲证明书》和户籍所在地县级退役军人事务部门出具的证明。
(7)一至四级残疾军人的子女:《中华人民共和国残疾军人证》和户籍所在地县级退役军人事务部门出具的证明。
(8)平时荣获二等功或者战时荣获三等功以上奖励的军人的子女,驻国家确定的三类以上艰苦边远地区和西藏自治区、解放军总部划定的二类以上岛屿工作累计满20年的军人的子女,在国家确定的四类以上艰苦边远地区或者解放军总部划定的特类岛屿工作累计满10年的军人的子女,在飞或停飞不满一年或达到飞行最高年限的空勤军人的子女,从事舰艇工作满20年的军人的子女,在航天和涉核岗位工作累计满15年的军人的子女:部队师以上政治机关的证明及现役军人证件。
(9)退出部队现役的考生:退役军人证件。如属于“自主就业的退役士兵”则按第(3)项申请。
(10)残疾人民警察、因公牺牲人民警察子女,一级至四级残疾人民警察子女:省公安厅出具的证明。
(11)农村户口的独生子女:村委会出具的证明。
(12)5A级青年志愿者:经共青团中央青年志愿者守信联合激励系统认定。
2.重点高校招生专项计划报考资格
(1)国家专项:考生本人具有实施区域当地连续3年以上户籍、且具有户籍所在县高中连续3年学籍并实际就读、其父亲或母亲或法定监护人具有当地户籍。
(2)地方专项:考生本人及父亲或母亲或法定监护人户籍地在我市的农村。
3.残疾人考生:须提供中华人民共和国第二代残疾人证,并在“资格条件申报”中填写残疾证件号。
4.“建档立卡”贫困家庭考生:考生如实申报,各地会同有关部门进行信息对接核验。
(四)审核程序
考生申请后,将所需相关证明材料原件及复印件上交市招办高招科审核,上交时间为2023年3月1日。审核通过后,在河南省招生办公室网站公示,公示期满无异议的,予以认可。
十、收费标准
继续执行河南省物价局、财政厅、教育委员会《关于调整我省学校招生报名考试收费标准的通知》(豫价费字〔2000〕145号)、豫财预外字〔2000〕21号)、豫教财字〔2000〕59号及河南省人民政府(豫政〔2008〕52号)文件规定的标准收费,即报名考试费每生75元。除上述费用外,其中报考体育教育、社会体育等专业体育术科考试费50元,报考艺术类的考生,每个艺术专业类别的专业省统考考务费100元。
考生报名考试费统一通过考生服务平台及其管理系统网上支付上缴省招办。
十一、体检安排
另行通知。
特别提醒:
因在外地就读等原因,尚未返回学校或户籍所在县(市、区)的考生,请尽快返回,严格遵守社区疫情防控要求,加强自我管理,注意个人防护,确保如期参加报名。报名时须扫“场所码”,显示48小时核酸阴性。
安阳市市区社会考生高考报名流程
1.现场扫描场所码、显示48小时核酸阴性,测量体温
2.交验身份证、户口簿、毕业证及复印件等资料
3.领取网报号及密码
4.回去网上报名、交费
5.重回现场采集信息(照相、录取指纹)
6.交表
一、 报名地点:
考生必须在户籍所在地报名。
二、 报名站设置:

三、报名具体时间及相关问题咨询各报名站。
2023年安阳市市区社会考生普通高等学校招生报名须知
一、报名对象
市区户籍的所有参加2023年普通高校招生统一考试以及提前单独招生的社会考生(包括普通文理科类、艺术类和体育类考生,高等职业院校提前单独招生,运动训练、武术与民族传统体育专业提前单独招生等),均须在规定时间内参加全省统一组织的报名。
二、报名条件
(一)符合下列条件的人员,可以申请报名:
1.遵守中华人民共和国宪法和法律;
2.高级中等教育学校毕业或具有同等学力;
3.身体状况符合相关要求。
(二)下列人员不得报名:
1.具有高等学历教育资格的高校在校生,或已被普通高校录取并保留入学资格的学生;
2.高级中等教育学校非应届毕业的在校生(经核准的少年班等考生除外);
3.在高级中等教育阶段非应届毕业年份以弄虚作假手段报名并违规参加普通高校招生考试(包括全国统考、省级统考和高校单独组织的招生考试,以下简称“高考”)的应届毕业生;
4.因违反国家教育考试规定,被给予暂停参加高校招生考试处理且在停考期内的人员;
5.因触犯刑法已被有关部门采取强制措施或正在服刑者。
三、报名时间
1.艺术类考生报名时间为2022年11月3日女生、11月4日男生;
2.体育类考生报名时间为2022年11月10日;
3.普通类考生报名时间为2022年11月11-12日女生;13-14日男生。
四、报名地点:
安阳市教育局门口南侧50米安阳市招办综合服务大厅(朝霞路与灯塔路交叉口南100米路东)。
五、报名类型及需提交材料:

六、思想政治品德考核

七、工作时间:
上午8:00-12:00;下午14:30-17:30
八、注意事项

九、资格条件申报与审核

(三)申请条件及所需证明材料
1.政策性照顾对象
(1)烈士子女:《革命烈士证明书》和户籍所在地县级民政部门的证明。
(2)在服役期间荣立二等功(含)以上或被战区(原大军区)以上单位授予荣誉称号的退役军人:《立功受奖证书》及退役军人证件和户籍所在地县级退役军人事务部门出具的证明。
(3)自主就业的退役士兵:须提交退役士兵证件和户籍所在地县级退役军人事务部门出具的证明。
(4)归侨、归侨子女、华侨子女、侨眷:省委统战部侨务部门出具的《河南省归侨侨眷证明信》;台湾省籍考生:省政府台湾事务办公室出具的证明信、考生本人的台湾居民往来大陆通行证和相应的户口簿。
(5)少数民族考生:考生本人的身份证及户口薄。
根据《中国公民民族成份登记管理办法》和《国家民委办公厅 教育部办公厅 公安部办公厅关于严格执行变更民族成分有关规定的通知》,考生民族成分须与其父亲或者母亲的民族成份一致,若不一致,须提供地市级以上民族事务主管部门和公安机关户政部门的有关认定证明。
(6)因公牺牲军人的子女:《革命军人因公牺牲证明书》和户籍所在地县级退役军人事务部门出具的证明。
(7)一至四级残疾军人的子女:《中华人民共和国残疾军人证》和户籍所在地县级退役军人事务部门出具的证明。
(8)平时荣获二等功或者战时荣获三等功以上奖励的军人的子女,驻国家确定的三类以上艰苦边远地区和西藏自治区、解放军总部划定的二类以上岛屿工作累计满20年的军人的子女,在国家确定的四类以上艰苦边远地区或者解放军总部划定的特类岛屿工作累计满10年的军人的子女,在飞或停飞不满一年或达到飞行最高年限的空勤军人的子女,从事舰艇工作满20年的军人的子女,在航天和涉核岗位工作累计满15年的军人的子女:部队师以上政治机关的证明及现役军人证件。
(9)退出部队现役的考生:退役军人证件。如属于“自主就业的退役士兵”则按第(3)项申请。
(10)残疾人民警察、因公牺牲人民警察子女,一级至四级残疾人民警察子女:省公安厅出具的证明。
(11)农村户口的独生子女:村委会出具的证明。
(12)5A级青年志愿者:经共青团中央青年志愿者守信联合激励系统认定。
2.重点高校招生专项计划报考资格
(1)国家专项:考生本人具有实施区域当地连续3年以上户籍、且具有户籍所在县高中连续3年学籍并实际就读、其父亲或母亲或法定监护人具有当地户籍。
(2)地方专项:考生本人及父亲或母亲或法定监护人户籍地在我市的农村。
3.残疾人考生:须提供中华人民共和国第二代残疾人证,并在“资格条件申报”中填写残疾证件号。
4.“建档立卡”贫困家庭考生:考生如实申报,各地会同有关部门进行信息对接核验。
(四)审核程序
考生申请后,将所需相关证明材料原件及复印件上交市招办高招科审核,上交时间为2023年3月1日。审核通过后,在河南省招生办公室网站公示,公示期满无异议的,予以认可。
十、收费标准
继续执行河南省物价局、财政厅、教育委员会《关于调整我省学校招生报名考试收费标准的通知》(豫价费字〔2000〕145号)、豫财预外字〔2000〕21号)、豫教财字〔2000〕59号及河南省人民政府(豫政〔2008〕52号)文件规定的标准收费,即报名考试费每生75元。除上述费用外,其中报考体育教育、社会体育等专业体育术科考试费50元,报考艺术类的考生,每个艺术专业类别的专业省统考考务费100元。
考生报名考试费统一通过考生服务平台及其管理系统网上支付上缴省招办。
十一、体检安排
另行通知。
特别提醒:
因在外地就读等原因,尚未返回学校或户籍所在县(市、区)的考生,请尽快返回,严格遵守社区疫情防控要求,加强自我管理,注意个人防护,确保如期参加报名。报名时须扫“场所码”,显示48小时核酸阴性。
安阳市市区社会考生高考报名流程
1.现场扫描场所码、显示48小时核酸阴性,测量体温
2.交验身份证、户口簿、毕业证及复印件等资料
3.领取网报号及密码
4.回去网上报名、交费
5.重回现场采集信息(照相、录取指纹)
6.交表