当前位置:
首页
>
招考快讯
>
省内
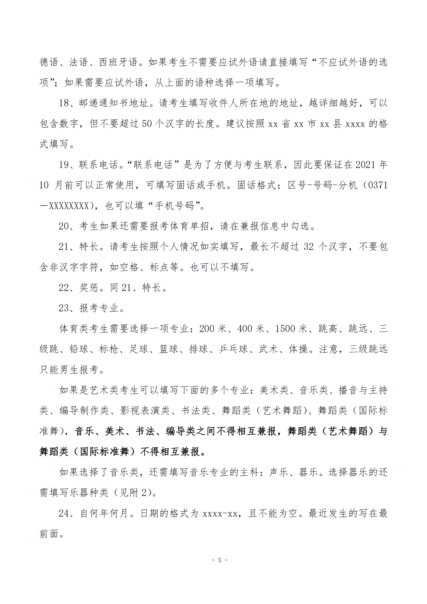
河南2022年普通高等学校招生考生报名草表
2021-11-10 10:57:09
来源:河南省招生办公室
附件:
河南省2022年普通高等学校招生考生报名草表
相关阅读
河南省2026年普通高等学校运动训练、武术与民族传统体育专业招生文化考试有关事宜提醒
2026-03-16
河南省2026年普通高校专升本和对口招生考试考前提醒
2026-03-13
涉及多所高校 河南省人民政府新任免一批干部
2026-03-06
河南省政府新任免一批干部
2026-01-30
河南省2026年普通高校招生体育类专业统一考试(含专升本、对口生)有关事宜提醒
2026-01-21
首页
>
招考快讯
>
省内
河南2022年普通高等学校招生考生报名草表
来源:河南省招生办公室
2021-11-10 10:57:09
附件:
河南省2022年普通高等学校招生考生报名草表
相关阅读
河南省2026年普通高等学校运动训练、武术与民族传统体育专业招生文化考试有关事宜提醒
河南省2026年普通高校专升本和对口招生考试考前提醒
涉及多所高校 河南省人民政府新任免一批干部
河南省政府新任免一批干部
河南省2026年普通高校招生体育类专业统一考试(含专升本、对口生)有关事宜提醒