当前位置:
首页
>
招考快讯
>
省内
河南高校2021年春季学期开学时间汇总
2021-02-20 14:37:16
来源:河南省教育厅
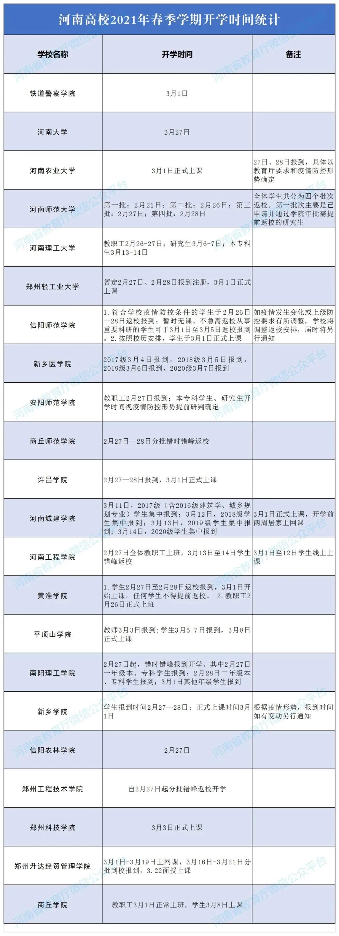
假期即将结束,不少河南高校已经公布了开学时间。
今天,小编整理了部分河南高校2021年春季学期开学时间,供大家参考。
(声明:本表格为不完全统计,数据由各高校提供。)
相关阅读
河南省2026年普通高等学校运动训练、武术与民族传统体育专业招生文化考试有关事宜提醒
2026-03-16
河南省2026年普通高校专升本和对口招生考试考前提醒
2026-03-13
涉及多所高校 河南省人民政府新任免一批干部
2026-03-06
河南省政府新任免一批干部
2026-01-30
河南省2026年普通高校招生体育类专业统一考试(含专升本、对口生)有关事宜提醒
2026-01-21
首页
>
招考快讯
>
省内
河南高校2021年春季学期开学时间汇总
来源:河南省教育厅
2021-02-20 14:37:16
假期即将结束,不少河南高校已经公布了开学时间。
今天,小编整理了部分河南高校2021年春季学期开学时间,供大家参考。
(声明:本表格为不完全统计,数据由各高校提供。)
相关阅读
河南省2026年普通高等学校运动训练、武术与民族传统体育专业招生文化考试有关事宜提醒
河南省2026年普通高校专升本和对口招生考试考前提醒
涉及多所高校 河南省人民政府新任免一批干部
河南省政府新任免一批干部
河南省2026年普通高校招生体育类专业统一考试(含专升本、对口生)有关事宜提醒