近日,河南省各高校陆续开学,大学生们开启校园生活。为了校园疫情防控和学生安全,各学校纷纷采取封闭管理措施,被关在学校的学生们早已按耐不住“洪荒之力”。
虽说封闭生活很精彩,但校园解封才是最有吸引力的啊。9月18日,河南财经政法大学宣布解除封闭管理,学生凭学生证,量体温后可正常出入校门。

该消息一出,#河南财经政法大学解封#的话题迅速登上微博热搜榜。不少学生闻讯后纷纷走出校门,还有学生激动地用手机放歌曲《好日子》庆祝。学生们兴奋地表示,出来空气都是香的。
也许是大家的呼喊声太高,越来越多高校都听到了同学们的心声,现在已经有越来越多高校加入“解封”大军。话不多说,一起来看看河南还有哪些高校解封了!
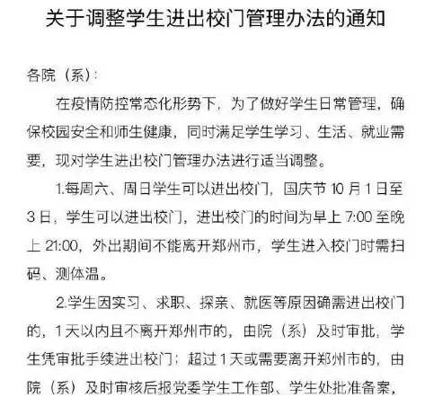
郑州大学
郑州大学学生扫码、测体温后可进出校门。进出校门时间为早上7点至晚上9点,外出期间不能离开郑州市。

郑州西亚斯学院
9月22日,郑州西亚斯学院发布国庆假期最新消息,假期离校的师生,返校时要遵循秋季开学防控标准,落实行踪排查、健康监测等必要措施。

华北水利水电大学
华北水利水电大学最新通知表示,在当前疫情防控情况下,学生可凭学生证正常出行和流动,出入校园需落实“测温、扫码”等常态化防控措施。

郑州工商学院
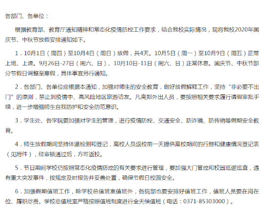
郑州工商学院师生放假期间坚持体温检测和登记,离校人员返校前一天提供离校期间的行踪和健康情况登记表,离郑外出人员,要按照相关要求履行请假审批手续。

河南林业职业学院
河南林业职业学院放假期间,学生、员工凭学生证证、健康码、测温进出校园;教职工(含物业、保安、餐饮等后勤人员)入校时需出示健康码、测体温。

离国庆中秋假期越来越近,除了学校解封的消息,各高校的放假安排同样备受关注。
虽然国庆和中秋节相遇,按照法定节假日应该休8天。但今年能够足额休假的高校并不多,大部分高校假期“缩水”最短只放假1天。快随小编一起来看全省各高校都放了几天假。
足额放假8天的高校
郑州西亚斯学院:9月22日,郑州西亚斯学院发布国庆假期最新消息:10月1日—8日放假调休,共8天。9月27日(星期日)、10月10日(星期六)上班,10月7日(星期三)的课调整到9月27日(星期日)、10月8日(星期四)的课调整到10月10日(星期六)进行。
安阳师范学院:9月15日安阳师范学院发布了《关于2020年国庆节、中秋节放假及有关工作安排的通知》,放假时间为10月1日—8日,放假8天。9月27日(星期日)、10月10日(星期六)上班上课。
放假4天的高校

今年中秋国庆假期,多所高校采用了放假4天的安排。
河南农业大学:10月1日—4日放假,共4天,10月5日—8日正常上班上课。9月27日(星期日)和10月10日(星期六)正常休息,另外2天假期调至寒假,寒假提前2天放假。
河南理工大学:10月1日—4日放假,共4天,寒假放假时间由2021年1月18日调整至2021年1月11日。
华北水利水电大学:10月1日—4日放假,共4天,10月5日—9日正常上班、上课,9月27日(星期日)、10月10日(星期六)正常休息。10月1日(星期四)和10月2日(星期五)的课程不再安排补课。寒假放假时间由2021年1月18日调整至2021年1月11日。
南阳理工学院:10月1日—4日放假,共4天,国庆节前、后的双休日照常公休,不作调整。10月5—8日,正式上班上课。通知要求,各学院要提醒学生放假期间进行重修考试复习,合理安排丰富多彩的学生活动。继续实行校园封闭式、网格化管理。
郑州商学院:10月1日—4日放假,共4天,国庆节前、后的双休日照常公休,寒假假期适当延长。
放假2—3天的高校

河南师范大学:10月1日—3日放假;10月4日补10月2日(周五)的课,10月5日起按照教学计划正常上班、上课。寒假放假时间由2021年1月25日调整至2021年1月18日开始。
安阳工学院:10月1日—2日放假,共2天。10月3日—4日(星期六、星期日)正常双休(有教学安排的,正常进行)。10月5—10月8日正常上班。
郑州工业应用技术学院:10月1日—2日放假休息,10月3日—4日补第三周周四周五的课,10月5日—9日按照正常工作日上课、上班。
信阳农林学院:10月1日—3日,共3天。10月4日(星期日)—10月9日正常上班上课。9月27日(星期日)、10月10日(星期六)正常休息。国庆节、中秋节部分节假日调整至寒假,寒假放假时间提前一周。
信阳学院:10月1日—3日,共3天。10月4日—8日正常上班、上课。本学年寒假放假时间提前1周。
放假1天的高校

今年中秋节和国庆节重合,还有不少高校选择只在当天放假,其他时间按照正常作息时间安排。
河南大学:10月1日放假1天。10月2日—8日各教学单位按教学主管部门统一安排开展教学活动,各行政部门正常上班,周六、周日正常休息。2021年寒假提前一周放假。
河南财经政法大学:10月1日放假1天,原有教学活动不再安排补课。10月2日(周五)和5—8日(周一至周四),正常上班、上课。10月3日、4日(周六、周日),原有教学活动正常进行。本学期教学活动提前一周结束,寒假提前一周放假。
商丘师范学院:10月1日放假1天,原有教学活动不再安排补课。10月2日—8日按教务处制订的本学期教学计划正常进行教学活动,本学期教学活动提前结束,寒假放假时间相应增加。
平顶山学院:10月1日放假1天,10月2日上课上班,10月3日—4日(周六、周日)正常休息,已安排的双学位课程和通识选修课程顺延,10月5日—8日按照正常工作日上课上班。国庆节、中秋节部分节假日时间调整至寒假,寒假时间相应延长一周。国庆节假期不再调休,9月27日(周日)、10月10日(周六)正常休息。
郑州升达经贸管理学院:10月1日放假,10月2日(周五)正常上班上课;10月3—4日(周六、周日)正常双休。之后按正常工作日上课上班。
焦作大学:10月1日放假,其余时间除双休日正常休息之外,均安排正常上班,即:10月2日、10月5日—9日按照正常工作日上班、上课。9月27日(星期日)、10月3日(星期六)、10月4日(星期日)、10月10日(星期六)、10月11日(星期日)正常休息,国庆节、中秋节部分没有休息的节假日调整至寒假补休。
同样的国庆节、中秋节,有高校放假8天,有高校放假1天,这对比有点扎心。
不过大家也不用太伤心,从各高校的放假通知中可以发现“缩水的假期”大多会在寒假中补出来,有的高校寒假甚至将提前一周放假,先苦后甜,长假还在后面呢。
以上部分仅供参考!具体消息请以学校官方通知为准!
(来源:本文由河南省阳光高考信息平台综合整理自教育时报、各校网站、官微、学生投稿和微博、大象新闻、河南高校新鲜事,转载请注明来源。)
近日,河南省各高校陆续开学,大学生们开启校园生活。为了校园疫情防控和学生安全,各学校纷纷采取封闭管理措施,被关在学校的学生们早已按耐不住“洪荒之力”。
虽说封闭生活很精彩,但校园解封才是最有吸引力的啊。9月18日,河南财经政法大学宣布解除封闭管理,学生凭学生证,量体温后可正常出入校门。

该消息一出,#河南财经政法大学解封#的话题迅速登上微博热搜榜。不少学生闻讯后纷纷走出校门,还有学生激动地用手机放歌曲《好日子》庆祝。学生们兴奋地表示,出来空气都是香的。
也许是大家的呼喊声太高,越来越多高校都听到了同学们的心声,现在已经有越来越多高校加入“解封”大军。话不多说,一起来看看河南还有哪些高校解封了!
郑州大学
郑州大学学生扫码、测体温后可进出校门。进出校门时间为早上7点至晚上9点,外出期间不能离开郑州市。

郑州西亚斯学院
9月22日,郑州西亚斯学院发布国庆假期最新消息,假期离校的师生,返校时要遵循秋季开学防控标准,落实行踪排查、健康监测等必要措施。

华北水利水电大学
华北水利水电大学最新通知表示,在当前疫情防控情况下,学生可凭学生证正常出行和流动,出入校园需落实“测温、扫码”等常态化防控措施。

郑州工商学院
郑州工商学院师生放假期间坚持体温检测和登记,离校人员返校前一天提供离校期间的行踪和健康情况登记表,离郑外出人员,要按照相关要求履行请假审批手续。

河南林业职业学院
河南林业职业学院放假期间,学生、员工凭学生证证、健康码、测温进出校园;教职工(含物业、保安、餐饮等后勤人员)入校时需出示健康码、测体温。

离国庆中秋假期越来越近,除了学校解封的消息,各高校的放假安排同样备受关注。
虽然国庆和中秋节相遇,按照法定节假日应该休8天。但今年能够足额休假的高校并不多,大部分高校假期“缩水”最短只放假1天。快随小编一起来看全省各高校都放了几天假。
足额放假8天的高校
郑州西亚斯学院:9月22日,郑州西亚斯学院发布国庆假期最新消息:10月1日—8日放假调休,共8天。9月27日(星期日)、10月10日(星期六)上班,10月7日(星期三)的课调整到9月27日(星期日)、10月8日(星期四)的课调整到10月10日(星期六)进行。
安阳师范学院:9月15日安阳师范学院发布了《关于2020年国庆节、中秋节放假及有关工作安排的通知》,放假时间为10月1日—8日,放假8天。9月27日(星期日)、10月10日(星期六)上班上课。
放假4天的高校

今年中秋国庆假期,多所高校采用了放假4天的安排。
河南农业大学:10月1日—4日放假,共4天,10月5日—8日正常上班上课。9月27日(星期日)和10月10日(星期六)正常休息,另外2天假期调至寒假,寒假提前2天放假。
河南理工大学:10月1日—4日放假,共4天,寒假放假时间由2021年1月18日调整至2021年1月11日。
华北水利水电大学:10月1日—4日放假,共4天,10月5日—9日正常上班、上课,9月27日(星期日)、10月10日(星期六)正常休息。10月1日(星期四)和10月2日(星期五)的课程不再安排补课。寒假放假时间由2021年1月18日调整至2021年1月11日。
南阳理工学院:10月1日—4日放假,共4天,国庆节前、后的双休日照常公休,不作调整。10月5—8日,正式上班上课。通知要求,各学院要提醒学生放假期间进行重修考试复习,合理安排丰富多彩的学生活动。继续实行校园封闭式、网格化管理。
郑州商学院:10月1日—4日放假,共4天,国庆节前、后的双休日照常公休,寒假假期适当延长。
放假2—3天的高校

河南师范大学:10月1日—3日放假;10月4日补10月2日(周五)的课,10月5日起按照教学计划正常上班、上课。寒假放假时间由2021年1月25日调整至2021年1月18日开始。
安阳工学院:10月1日—2日放假,共2天。10月3日—4日(星期六、星期日)正常双休(有教学安排的,正常进行)。10月5—10月8日正常上班。
郑州工业应用技术学院:10月1日—2日放假休息,10月3日—4日补第三周周四周五的课,10月5日—9日按照正常工作日上课、上班。
信阳农林学院:10月1日—3日,共3天。10月4日(星期日)—10月9日正常上班上课。9月27日(星期日)、10月10日(星期六)正常休息。国庆节、中秋节部分节假日调整至寒假,寒假放假时间提前一周。
信阳学院:10月1日—3日,共3天。10月4日—8日正常上班、上课。本学年寒假放假时间提前1周。
放假1天的高校

今年中秋节和国庆节重合,还有不少高校选择只在当天放假,其他时间按照正常作息时间安排。
河南大学:10月1日放假1天。10月2日—8日各教学单位按教学主管部门统一安排开展教学活动,各行政部门正常上班,周六、周日正常休息。2021年寒假提前一周放假。
河南财经政法大学:10月1日放假1天,原有教学活动不再安排补课。10月2日(周五)和5—8日(周一至周四),正常上班、上课。10月3日、4日(周六、周日),原有教学活动正常进行。本学期教学活动提前一周结束,寒假提前一周放假。
商丘师范学院:10月1日放假1天,原有教学活动不再安排补课。10月2日—8日按教务处制订的本学期教学计划正常进行教学活动,本学期教学活动提前结束,寒假放假时间相应增加。
平顶山学院:10月1日放假1天,10月2日上课上班,10月3日—4日(周六、周日)正常休息,已安排的双学位课程和通识选修课程顺延,10月5日—8日按照正常工作日上课上班。国庆节、中秋节部分节假日时间调整至寒假,寒假时间相应延长一周。国庆节假期不再调休,9月27日(周日)、10月10日(周六)正常休息。
郑州升达经贸管理学院:10月1日放假,10月2日(周五)正常上班上课;10月3—4日(周六、周日)正常双休。之后按正常工作日上课上班。
焦作大学:10月1日放假,其余时间除双休日正常休息之外,均安排正常上班,即:10月2日、10月5日—9日按照正常工作日上班、上课。9月27日(星期日)、10月3日(星期六)、10月4日(星期日)、10月10日(星期六)、10月11日(星期日)正常休息,国庆节、中秋节部分没有休息的节假日调整至寒假补休。
同样的国庆节、中秋节,有高校放假8天,有高校放假1天,这对比有点扎心。
不过大家也不用太伤心,从各高校的放假通知中可以发现“缩水的假期”大多会在寒假中补出来,有的高校寒假甚至将提前一周放假,先苦后甜,长假还在后面呢。
以上部分仅供参考!具体消息请以学校官方通知为准!
(来源:本文由河南省阳光高考信息平台综合整理自教育时报、各校网站、官微、学生投稿和微博、大象新闻、河南高校新鲜事,转载请注明来源。)