2018年全省普通高招体检工作从3月底陆续开始,河南省阳光高考信息平台将汇集整理各地市的体检时间安排(陆续更新),供考生参考。具体时间以各地市实际安排为准。
2018年内黄县普通高招体检日程安排及注意事项
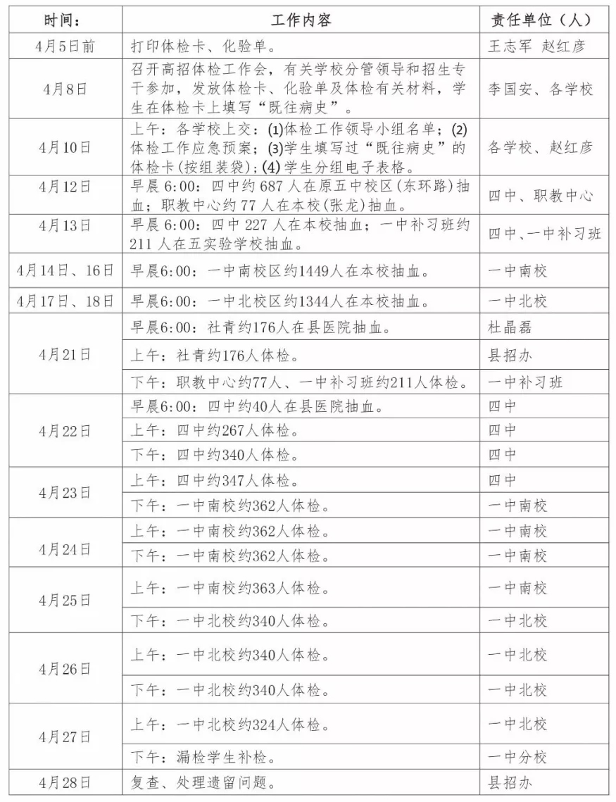
内黄县2018年普通高招体检时间安排表

日程安排:
1、4月5日:打印体检卡、化验单及体检有关材料。
2、4月8日:在县招办召开高招体检工作会,有关学校分管领导和招生专干参加,发放体检卡、化验单及体检有关材料,学生在体检卡上填写“既往病史”。
3、4月10日:有关学校上交以下材料:(1)体检工作领导小组名单;(2)体检工作应急预案;(3)学生填写过“既往病史”的体检卡(一组1袋);(4)学生分组的电子版。
4、4月12日—18日:学生抽血。
5、4月21日—4月27日:各校按《体检时间安排表》组织考生全面体检。
6、4月28日:复查、处理遗留问题。
2018年普通高招体检学生守则
一、考生在体检开始前半小时,到达指定地点安静休息,等候编队体检。体检卡(表)中属考生填写的各栏,要认真如实填写,字迹工整。
二、按点名顺序进入体检室,听从工作人员指挥,遵守体检纪律,保持体检场所的清洁和安静。
三、积极配合检查,如实填写既往病史和回答医生提出的问题,不准戴隐形眼镜、冒名顶替、弄虚作假。
四、考生不得围观、窥视体检记录和随便触摸体检器材,体检过程中不准向体检医生或工作人员探询体检情况。
五、考生对体检结果如有不同意见,应通过带队老师向当地招生办公室反映,不得直接与体检人员纠缠,违者按扰乱体检秩序论处。
六、考生在体检结束前,不得离开体检场所。
2018年内黄县普通高招社青考生体检工作安排
一、体检时间:
4月21日早晨6:00-7:30抽血,8:00-11:30全面体检。
二、体检地点:
内黄县人民医院(县城人民路西段路北)门诊楼四楼体检中心。
注意事项:
(1)体检时,请考生服从指挥,听从调动,保持体检场所安静;有困难与问题,及时向领队员提出。
(2)参加体检的考生要搞好个人卫生,要洗澡并穿戴整齐。
(3)采血前一天晚上不要吃大油、当天早晨不吃饭、不喝水;采血后用棉签按扎针处不动3分钟以上,不要揉擦。
(4)在视力和眼科检查时不可以带眼镜或隐形眼镜。体检当时,若对视力检查结果有异议,考生应立即向医生提出(此项不安排复查)。
(5)体检时,考生体检卡由领队员传递与保管,任何情况下不能交给考生,考生更不能私自传递。
(6)对冒名顶替、弄虚作假、擅自涂改体检表的考生,取消其体检资格。
(7)考生务必要如实填写“既往病史”、不按规定参加体检、收到“体检结果”未及时提出异议而造成的后果将由本人承担。
预祝各位考生体检顺利!!
南阳宛城区2018年高招体检工作安排
为了做好2018年高招体检工作,确保考生体检平稳、顺利,现将有关问题通知如下:
一、体检时间:4月18日至29日,具体日程附后。
二、体检地点:南阳医专第一附属医院(中州路与车站路交叉口)培训楼。
三、体检材料准备:各高中到招办领取体检表和化验单,要认真填写化验单,化验单上的序号为报名序号,分男女分组和排序,化验单与体检表顺序要一致,分组名单用execl格式制作,最少要有报名序号、姓名、性别三项,发至邮箱:511206769@qq.com,填写好的化验单与体检表一并送交南阳医专一附院高招体检站,以上工作务于4月12日前完成。
四、工作要求:
(一)安全工作
高招体检工作要由学校主管校长负责,高招专干协调体检各项工作安排,由专人负责学生的往来交通,运送学生的车辆要手续齐全,车况好。严格按规定一人一座,严禁超员;需在外就餐的学校,要提前安排好就餐地点,确保饮食卫生。对应检学生要做好安全教育,确保师生安全万无一失。
(二)检前教育
要向全体学生宣传《考生体检守则》和学校的体检工作要求。教育学生进站后不能大声喧哗,要听从工作人员的指挥,按体检站安排顺序排队,不能拥挤;教育学生要按体检要求做好检前准备;教育学生不能弄虚作假,严防替检等违纪行为。体检结束后,经工作人员核对体检表无误方可退出体检站。
(三)体检带队
各校要服从体检站的统一安排,指派专人带队,做好考生思想教育、纪律教育、食宿安排和安全等项工作,并协助体检站维持好体检场所的秩序。
带队老师凭介绍信和身份证在指定的地点休息,未经体检站批准,不得私自到体检工作场所。学生在体检中发生问题,由送检单位负责人向体检站值班负责人反映、协调解决,不得与体检工作人员发生纠纷。
(四)违纪处理
学生弄虚作假,视其情节,由学生写出检查,给予检查、缓检、取消检查资格等处理;替检一经发现,取消体检资格;送检单位工作人员参与作弊的,由单位负责人写出检查,按高招舞弊有关规定进行处理。
(五)注意事项
1、空腹采血6:00开始排队点名。
上午7:40进站排队点名,8:00开始体检;
下午1:50进站排队点名,2:10开始体检。
2、凡点名两次不到者,当天不再安排体检。
3、体检站联系方式
体检办公室:63328001
李桂平:13838718691
宛城区招生考试办公室
二0一八年四月八日
宛城考区2018年高招体检安排日程表
项目 | 采 血 | 体 检 | |||||
| 地点 | 单位 | 人数 | 上午 | 下午 | |||
| 时间 | 单位 | 人数 | 单位 | 人数 | |||
| 4月18日 | 四中 | 四中 | 894 | 四中 | 450 | 四中 | 444 |
| 4月19日 | 五中 | 五中 | 1400 | 五中 | 450 | 五中 | 450 |
| 4月20日 | 五中 | 五中 | 1331 | 五中 | 450 | 五中 | 450 |
| 4月21日 | 五中 | 450 | 五中 | 481 | |||
| 4月22日 | 二中 | 二中 | 1232 | 二中 | 432 | 二中 | 400 |
| (汉冶学籍) | (汉冶学籍) | (汉冶学籍) | |||||
| 4月23日 | 体检站 | 华龙203 | 384 | 华龙203 | 384 | 二中 | 400 |
| 汉冶本部181 | 汉冶本部181 | (汉冶学籍) | |||||
| 4月24日 | 一中 | 一中 | 900 | 一中 | 430 | 一中 | 430 |
| 4月25日 | 一中 | 一中 | 814 | 一中 | 430 | 一中 | 424 |
| 4月26日 | 南阳医专 | ||||||
| 4月27日 | 体检站 | 社青338 | 1015 | 社青331 | 548 | 河南工院305 | 467 |
| 对口生677 | 对口生217 | 工业学校162 | |||||
| 4月28日 | 二十一中 | 二十一中 | 450 | 二十一中 | 450 | 成达学校 | 321 |
| 成达学校 | 321 | ||||||
| 4月29日 | 十中 | 十中 | 661 | 十中 | 330 | 十中 | 331 |
| 合计 | 9402 | 4804 | 4598 | ||||
注:
1、五中人数含卧龙考区艺术中学学籍1015人。
2、社青中含四职专2人,经贸学校2人,艺术学校6人,河南工院3人,工业学校4人,中南技校91人。对口生包括四职专23人,电大86人,技师学院10人,经贸学校14人,艺术学校38人,河南工院302人,工业学校158人,体校28人,中南技校1人,电子中专16人,现代科技1人。
3、本表不含特殊教育学校11人,拟安排在复检时体检。
4、体检站采血地点在医专一附院医技楼一楼大厅。
考生体检须知
一、考生在体检体检的前几日应注意进食易消化食物,禁吃生、冷、油腻食物,尽量避免受凉、感冒、腹泻等疾病或不适,保证充足睡眠,体检的前一日晚上12:00以后禁止进食、水,以免影响体检和化验结果。
二、考生抽血化验和体检时必须按照体检站编排的顺序进行,必须服从工作人员的安排,完成体检表上所有项目的检查,在体检期间不经带队老师同意不准擅自离开体检队伍。
三、考生在各科体检时必须如实回答医生提出的问题,尤其是既往病史,不得隐瞒病情,以免高校录取复检时退回。不准带隐形眼镜、不准冒名顶替、不准弄虚作假。
四、考生在抽血化验和体检时严禁冒名顶替、弄虚作假等作弊行为,如果发现考生弄虚作假,例如检查视力时戴隐形眼镜等情况,将没收其体检表,视其情况,给予写检查、缓检、取消体检资格等处理。如果发现考生冒名顶替,将没收两个人的体检表,取消体检资格。
五、考生在各科体检前候诊时或在各科体检期间应服从工作人员的安排,遵守纪律,不准大声喧哗,以保持体检场所的安静;不准为其他考生提示或替其他考生检查,否则按作弊处理。
六、考生在体检期间或每科体检后,不得围观或探询体检记录,不得随意触摸、损坏体检器材,否则照价赔偿。考生对自己的体检结果如有不同意见时,应通过带队教师向当地招生办反映,不得直接与体检人员纠缠,违者将视其情节轻重给予处分。
七、体检结束后,考生应在带队老师指定地点休息,接到带队老师通知后,方可离开体检站。
焦作市2018年高考体检工作陆续展开
今年我市高考体检安排在2018年4月9日至4月30日之间进行,考生按照高考报名所在县(市)招办规定的时间到指定医院参加体检。
市招办提醒考生作好体检前准备,注意体检的各项环节。体检前,考生应注意饮食,不吃辛辣、油腻和不易消化的食物,不饮酒,避免做剧烈运动;注意休息,保证良好的睡眠,防止感冒,尽量不要服用药物、保健品,因为它们可能引起转氨酶增高等症状,影响体检结果。体检后,体检结果考生本人须签字确认,对体检结果有异议的考生可申请复检。
同时提醒考生注意,体检结果将作为考生档案的一部分,供高校录取时参考。报考志愿时,考生除根据个人体检结果对照《普通高等学校招生体检工作指导意见》相关条款,还一定要参考所报高等院校《招生章程》中对身体条件的特殊要求,避开限报专业。
各县(市)高考体检时间和地点安排:
| 县区 | 时间 | 地点 |
| 市区 | 4月9日至4月30日 | 焦作市第二人民医院 |
| 修武县 | 4月9日至4月19日 | 修武县人民医院体检中心 |
| 博爱县 | 4月18日至4月24日 | 博爱县人民医院 |
| 武陟县 | 4月10日至4月28日 | 武陟县人民医院 |
| 沁阳市 | 4月9日至4月30日 | 沁阳市中医院东院区 |
| 温县 | 4月9日至4月25日 | 温县疾病预防控制中心 |
| 孟州市 | 4月21日至4月30日 | 孟州市第二人民医院 |
以上安排如有变动,以各县(市)另行通知为准。
�
开封市:2018年普通高招体检时间安排
单位 | 体检时间 | 体检地点 |
| 开封市区 | 4月16日-4月23日 | 开封市中医院南院体检中心(解放路北土街59号) |
| 祥符区 | 4月13日-4月28日 | 祥符区中医院 |
| 尉氏县 | 4月21日-4月30日 | 尉氏县中医院 |
| 通许县 | 4月18日-4月27日 | 开封市中医药学校(通许县行政路一号) |
| 杞县 | 4月19日-4月27日 | 杞县人民医院、 |
| 杞县教师进修学校 |
考生体检守则
(一)需按照班主任通知的时间,以班级为单位准时到体检场所等候编队待检,不得提前或推迟。加强安全意识,遵守交通规则,杜绝安全事故发生;
(二)自觉遵守纪律及体检规定,勿吸烟、乱扔纸屑、大声喧哗、打闹,否则将取消体检资格;
(三)体检前要如实向班主任老师报告既往病史,体检中如实回答体检大夫提出的有关问题,凡因隐瞒病史在高校招生录取中受影响者,后果自负;
(四)体检时,积极配合检查,实事求是,不得在体检中冒名顶替,弄虚作假或舞弊,需佩戴眼镜的考生在体检当天要佩戴框架眼镜,勿佩戴隐形眼镜,违者将取消体检资格,按有关规定严肃处理;
(五)考生不得围观、窥探体检记录和随便触摸体检器材,体检过程中不准向体检医师或工作人员探询体检情况;
(六)需进一步复查的考生,必须由体检人员陪同到开封市中医院体检中心进行复查,其他任何医院的证明、结果均无效。若考生对体检结果有异议,应及时向导医反映,不得直接与体检大夫纠缠。
(七)考生在体检结束前,不得离开体检场所。
体检注意事项
(一)考生体检前注意饮食,多吃蔬菜瘦肉鱼类的食物,充分休息,放松心情;
(二)不要穿带过多衣物,衣着宽松,方便穿脱(外科体检时男生只穿内裤,女生穿内衣、内裤),提前一天做好个人清洁卫生工作,换好干净的内衣裤袜鞋;
(三)血压计量单位为“KPa”,血压正常值是18.66-12KPa;
(四)所有的数字值显示的检查项目当时即可知道结果,有疑问的考生,可及时向体检人员提出,必要时可重新测量;
(五)为保证肝功能化验结果的真实性,当日抽血前应保持空腹;
(六)凡需补检、复检的考生,请在指定时间内到原体检单位进行补检、复检。
濮阳市:2018年普通高招体检时间安排
县区 | 体检时间 | 体检医院 | 体检医院地址 | 联系电话 |
| 濮阳县 | 4月2日-25日 | 濮阳县人民医院 | 濮阳县国庆路东段 | 15518539619 |
| 15518539618 | ||||
| 清丰县 | 4月12日-25日 | 清丰县第三人民医院 | 清丰县朝阳路与政通大道交叉口向南200米路西 | 0393-7235409 |
| 南乐县 | 4月9日-20日 | 南乐县人民医院 | 南乐县开元路与兴华路交叉口 | 0393-6229551 |
| 范县 | 4月11日-22日 | 范县人民医院 | 范县新区黄河路西段 | 0393-8631605 |
| 15939371272 | ||||
| 台前县 | 4月5日-25日 | 台前县防疫站 | 台前县建新街东段路南 | 0393-2216053 |
| 13513928358 | ||||
| 华龙区 | 4月8日-11日 | 华龙区人民医院 | 濮阳市中原路与玉门路交叉口向北200米路西 | 13223938448 |
| 15239958860 | ||||
| 油田 | 4月9日-20日 | 中原油田疾病预防控制中心 | 任丘路东头路南(油田四高南大门东100米路南) | 18739311565 |
| 市直 | 4月9日-29日 | 濮阳市学校卫生保健站 | 濮阳市振兴路南段教育局服务大厅 | 0393-8991930 |
| 18939359066 |

商丘市:2018年普通高招体检工作安排
县区 | 体检时间 | 体检地点 |
| 市直 | 3月29日—4月10日 | 商丘艾瑞体检中心 |
| 梁园区 | 4月2日—4月3日 | 商丘艾瑞体检中心 |
| 睢阳区 | 4月10--4月25日 | 睢阳区中心医院 |
| 虞城 | 4月12日—4月27日 | 虞城县中医院 |
| 夏邑 | 4月10日—4月20日 | 夏邑孔祖中专 |
| 柘城 | 4月16日—4月25日 | 柘城县中医院 |
| 宁陵 | 4月11日—4月15日 | 宁陵县人民医院 |
| 睢县 | 4月10日—4月25日 | 睢县人民医院 |
| 民权 | 4月10日—4月17日 | 民权县中医院 |
辉县市:2018年高招体检日程安排
4月9日:上午 二职(300) 下午 二职(185)一职(137)
4月10日:一中(630)
4月11日:一中(622)
4月12日:高级中学(540)
4月13日:高级中学(545)
4月14日:上午 孟庄(304) 下午 奎星(245)
4月15日:上午 三中(264) 下午 四中(159)进修(127)
4月16日:二中(700)
4月17日:二中(700)
注:上午开始时间为8:00,下午14:30。各校参检人数以实际体检数为准。
附件:
1.采血时间为4月8日-4月18日当日早上6:00左右。
2.学校要按照日程安排提前准备好采血场地。
3.考生要注意饮食和休息,采血前一天晚上不吃油腻、辛辣食物,尽量不服用各类药物、保健品,当天早上不吃饭、不喝水。
4.采血时,学校要提前准备一份按报名序号排列的考生花名册,并按照报名序号顺序将考生排好队(男女生无需分开),集中候采。
5.采血后,学校要指定专人清理废弃物并集中焚烧填埋。
襄城县:2018年高招体检时间安排
| 单位 | 采血时间 | 体检时间 |
| 白塔寺高级中学 | 4月8日 | 4月8日上午 |
| 早上6点 | ||
| 许昌幼儿师范学校 | 4月8日 | 4月8日上午 |
| 早上6点 | ||
| 县三高(含社会考生) | 4月8日 | 4月8日下午-11日下午 |
| 早上6点 | ||
| 县实验高中 | 4月9日-10日 | 4月12日上午-16日下午 |
| 早上6点 | ||
| 襄城高中 | 4月11日-12日 | 4月17日上午-22日下午 |
| 早上6点 |
注意事项:
1、采血时,请各校组织考生早上六点准时在操场以班级为单位集合,按照采血名单站好队,提醒考生空腹(不能饮水),学校要安排好桌子、凳子以供采血时使用。白塔寺高中、许昌幼儿师范学校考生到县三高采血点采血。
2、每天上站体检时间:上午8:00,下午2:30。请各学校组织考生按时到达体检站。学校要认真做好考生上站体检安全和路途交通安全。
3、体检前:注意饮食,不吃辛辣、油腻、不易消化的食物,不饮酒;避免做剧烈运动;注意休息,保证充足睡眠,防止感冒;不乱服药物和保健品(注:有些药物和保健品可能会引起转氨酶增高等症状),以免影响体检结果,如果不得已服用药物,应在体检时向医生说明。
4、体检时:衣着尽量宽松,以便穿脱;配合医生要求,不要有负担;不要紧张,以免血压、心率异常(如因紧张导致的,要跟医生说明);不戴隐形眼镜;不带贵重物品(如项链、手表等),以免丢失。
特别说明:考生对血压检测结果有异议的,必须在体检当日进行复检。
5、体检后:考生要认真检查体检表,检查自已是否有漏查、错查项目,如没有问题,应按照医生红色水笔标记的数字,认真涂卡(2B铅笔考生自带;涂卡在班主任监督下现场完成,严禁修改医生体检结果,凡是有改动而没有医生签字的一律无效),全部填涂结束后,由班主任汇总、签字后交到医院主检室。如果出现跟自己不符合的体检结果,一定要及时提出,积极与医生沟通。
6、体检全部结束后,学校要认真做好“体检结果”考生签字确认工作。如考生对体检结果有异议的,可从当日起三日内可提出复检申请。县招办汇总后,统一安排复检时间。
汤阴县:2018年普通高招体检安排
一.胸部透视、肝功能体检日期安排
时间为:3月26--4月2日,每天早晨6:00--8:30
时间 | 体检地点 | 体检单位及人数 |
| 3月26日 | 县人民医院 | 县职高(约553人) |
| 3月27--28日 | 县人民医院 | 一中北校(约1000人) |
| 3月29日 | 县人民医院 | 一中北校(约161人) |
| 一中南校(约340人) | ||
| 3月30--31日 | 县人民医院 | 一中南校 (1000人) |
| 4月2日 | 县人民医院 | 一中南校(约424人) |
| 社 青(约166人) |
二、其它项目体检日期安排
时间为:4月9–20日 下午14:00--18:00
时间 | 体检地点 | 体检单位及人数 |
| 4月9日 | 县二实小东校区 | 县职高(约300人) |
| 4月10日 | 县二实小东校区 | 县职高(约253人) |
| 一中北校(约50人) | ||
| 4月11日--13日 | 县二实小东校区 | 一中北校(约900人) |
| 4月14日 | 县二实小东校区 | 一中北校(约211人) |
| 一中南校(约90人) | ||
| 4月15日-19日 | 县二实小东校区 | 一中南校(约1500人) |
| 4月20日 | 县二实小东校区 | 一中南校(约174人) |
| 社 青(约166人) |
注:
1、4月8日下午建立体检站、培训工作人员。
2、每天安排的体检人数可视实际体检工作情况作适度调整。
临颍县:2018年普通高招体检时间安排
时 间 | 参 检 学 校 | 上 站 人 数 |
4月9、10、11日 | 一高新校区、职高 | 1416人 、89人 |
4月12日 | 一高老校区 | 540人 |
4月13日 | 二高往届、社青 | 399人、101人 |
4月16、17日 | 二高应届 | 956人 |
4月18、19日 | 三 高 | 1126人 |
4月20日 | 南 高 | 549人 |
4月26日 | 处理遗留问题 |
注意:
1、体检地址:临颍县人民医院
2、时间:上午:8:00开始, 下午:2:30开始。
3、每个学校应在本校体检前一天早晨6:00组织学生协助医院空腹抽血,上站前提醒学生注意体检的要求及纪律,组织学生认真学习《考生体检守则》,并由专人负责组织学生按指定时间上站体检。
4、社会考生4月12日早晨6:00持《化验单》,到二高空腹抽血。
5、考生必须在规定时间内参加体检,无故不按时参加体检的不予补检。不体检的考生写出自愿放弃申请,在本校体检结束时统一交县招办。
临颍县招生办公室
2018年3月16日
西峡2018年高招体检已开始 须注意这些事项
我县2018年高招体检工作于3月20日开始。体检结论是考生合理填报高考志愿、院校录取新生的重要依据,凡参加高考的考生必须参加的体检!
体检分两个阶段进行进行:
常规采血:3月20日至3月30日每天清晨5:30左右开始。
地点在各报名学校
上站体检:4月16日至4月22日 上午8:00,下午14:30开始
地点在西峡县卫校和西峡县人民医院
注意事项
体检前注意饮食,不要服用保健品,因为它们可能引起转氨酶增高等症状,影响体检结果。
感冒要主动说明,体检时患感冒或其他疾病,正在服药治疗的,要主动向体检医生说明,以免影响体检结果。
最好穿宽松衣物,体检时,衣着尽量宽松,以便穿脱,不佩戴金属饰品,勿带贵重物品。
体检时需检查裸眼视力,戴隐形眼镜考生应提前改戴框式眼镜。装有义眼考生应向医生说明。
2018年全省普通高招体检工作从3月底陆续开始,河南省阳光高考信息平台将汇集整理各地市的体检时间安排(陆续更新),供考生参考。具体时间以各地市实际安排为准。
2018年内黄县普通高招体检日程安排及注意事项
内黄县2018年普通高招体检时间安排表

日程安排:
1、4月5日:打印体检卡、化验单及体检有关材料。
2、4月8日:在县招办召开高招体检工作会,有关学校分管领导和招生专干参加,发放体检卡、化验单及体检有关材料,学生在体检卡上填写“既往病史”。
3、4月10日:有关学校上交以下材料:(1)体检工作领导小组名单;(2)体检工作应急预案;(3)学生填写过“既往病史”的体检卡(一组1袋);(4)学生分组的电子版。
4、4月12日—18日:学生抽血。
5、4月21日—4月27日:各校按《体检时间安排表》组织考生全面体检。
6、4月28日:复查、处理遗留问题。
2018年普通高招体检学生守则
一、考生在体检开始前半小时,到达指定地点安静休息,等候编队体检。体检卡(表)中属考生填写的各栏,要认真如实填写,字迹工整。
二、按点名顺序进入体检室,听从工作人员指挥,遵守体检纪律,保持体检场所的清洁和安静。
三、积极配合检查,如实填写既往病史和回答医生提出的问题,不准戴隐形眼镜、冒名顶替、弄虚作假。
四、考生不得围观、窥视体检记录和随便触摸体检器材,体检过程中不准向体检医生或工作人员探询体检情况。
五、考生对体检结果如有不同意见,应通过带队老师向当地招生办公室反映,不得直接与体检人员纠缠,违者按扰乱体检秩序论处。
六、考生在体检结束前,不得离开体检场所。
2018年内黄县普通高招社青考生体检工作安排
一、体检时间:
4月21日早晨6:00-7:30抽血,8:00-11:30全面体检。
二、体检地点:
内黄县人民医院(县城人民路西段路北)门诊楼四楼体检中心。
注意事项:
(1)体检时,请考生服从指挥,听从调动,保持体检场所安静;有困难与问题,及时向领队员提出。
(2)参加体检的考生要搞好个人卫生,要洗澡并穿戴整齐。
(3)采血前一天晚上不要吃大油、当天早晨不吃饭、不喝水;采血后用棉签按扎针处不动3分钟以上,不要揉擦。
(4)在视力和眼科检查时不可以带眼镜或隐形眼镜。体检当时,若对视力检查结果有异议,考生应立即向医生提出(此项不安排复查)。
(5)体检时,考生体检卡由领队员传递与保管,任何情况下不能交给考生,考生更不能私自传递。
(6)对冒名顶替、弄虚作假、擅自涂改体检表的考生,取消其体检资格。
(7)考生务必要如实填写“既往病史”、不按规定参加体检、收到“体检结果”未及时提出异议而造成的后果将由本人承担。
预祝各位考生体检顺利!!
南阳宛城区2018年高招体检工作安排
为了做好2018年高招体检工作,确保考生体检平稳、顺利,现将有关问题通知如下:
一、体检时间:4月18日至29日,具体日程附后。
二、体检地点:南阳医专第一附属医院(中州路与车站路交叉口)培训楼。
三、体检材料准备:各高中到招办领取体检表和化验单,要认真填写化验单,化验单上的序号为报名序号,分男女分组和排序,化验单与体检表顺序要一致,分组名单用execl格式制作,最少要有报名序号、姓名、性别三项,发至邮箱:511206769@qq.com,填写好的化验单与体检表一并送交南阳医专一附院高招体检站,以上工作务于4月12日前完成。
四、工作要求:
(一)安全工作
高招体检工作要由学校主管校长负责,高招专干协调体检各项工作安排,由专人负责学生的往来交通,运送学生的车辆要手续齐全,车况好。严格按规定一人一座,严禁超员;需在外就餐的学校,要提前安排好就餐地点,确保饮食卫生。对应检学生要做好安全教育,确保师生安全万无一失。
(二)检前教育
要向全体学生宣传《考生体检守则》和学校的体检工作要求。教育学生进站后不能大声喧哗,要听从工作人员的指挥,按体检站安排顺序排队,不能拥挤;教育学生要按体检要求做好检前准备;教育学生不能弄虚作假,严防替检等违纪行为。体检结束后,经工作人员核对体检表无误方可退出体检站。
(三)体检带队
各校要服从体检站的统一安排,指派专人带队,做好考生思想教育、纪律教育、食宿安排和安全等项工作,并协助体检站维持好体检场所的秩序。
带队老师凭介绍信和身份证在指定的地点休息,未经体检站批准,不得私自到体检工作场所。学生在体检中发生问题,由送检单位负责人向体检站值班负责人反映、协调解决,不得与体检工作人员发生纠纷。
(四)违纪处理
学生弄虚作假,视其情节,由学生写出检查,给予检查、缓检、取消检查资格等处理;替检一经发现,取消体检资格;送检单位工作人员参与作弊的,由单位负责人写出检查,按高招舞弊有关规定进行处理。
(五)注意事项
1、空腹采血6:00开始排队点名。
上午7:40进站排队点名,8:00开始体检;
下午1:50进站排队点名,2:10开始体检。
2、凡点名两次不到者,当天不再安排体检。
3、体检站联系方式
体检办公室:63328001
李桂平:13838718691
宛城区招生考试办公室
二0一八年四月八日
宛城考区2018年高招体检安排日程表
项目 | 采 血 | 体 检 | |||||
| 地点 | 单位 | 人数 | 上午 | 下午 | |||
| 时间 | 单位 | 人数 | 单位 | 人数 | |||
| 4月18日 | 四中 | 四中 | 894 | 四中 | 450 | 四中 | 444 |
| 4月19日 | 五中 | 五中 | 1400 | 五中 | 450 | 五中 | 450 |
| 4月20日 | 五中 | 五中 | 1331 | 五中 | 450 | 五中 | 450 |
| 4月21日 | 五中 | 450 | 五中 | 481 | |||
| 4月22日 | 二中 | 二中 | 1232 | 二中 | 432 | 二中 | 400 |
| (汉冶学籍) | (汉冶学籍) | (汉冶学籍) | |||||
| 4月23日 | 体检站 | 华龙203 | 384 | 华龙203 | 384 | 二中 | 400 |
| 汉冶本部181 | 汉冶本部181 | (汉冶学籍) | |||||
| 4月24日 | 一中 | 一中 | 900 | 一中 | 430 | 一中 | 430 |
| 4月25日 | 一中 | 一中 | 814 | 一中 | 430 | 一中 | 424 |
| 4月26日 | 南阳医专 | ||||||
| 4月27日 | 体检站 | 社青338 | 1015 | 社青331 | 548 | 河南工院305 | 467 |
| 对口生677 | 对口生217 | 工业学校162 | |||||
| 4月28日 | 二十一中 | 二十一中 | 450 | 二十一中 | 450 | 成达学校 | 321 |
| 成达学校 | 321 | ||||||
| 4月29日 | 十中 | 十中 | 661 | 十中 | 330 | 十中 | 331 |
| 合计 | 9402 | 4804 | 4598 | ||||
注:
1、五中人数含卧龙考区艺术中学学籍1015人。
2、社青中含四职专2人,经贸学校2人,艺术学校6人,河南工院3人,工业学校4人,中南技校91人。对口生包括四职专23人,电大86人,技师学院10人,经贸学校14人,艺术学校38人,河南工院302人,工业学校158人,体校28人,中南技校1人,电子中专16人,现代科技1人。
3、本表不含特殊教育学校11人,拟安排在复检时体检。
4、体检站采血地点在医专一附院医技楼一楼大厅。
考生体检须知
一、考生在体检体检的前几日应注意进食易消化食物,禁吃生、冷、油腻食物,尽量避免受凉、感冒、腹泻等疾病或不适,保证充足睡眠,体检的前一日晚上12:00以后禁止进食、水,以免影响体检和化验结果。
二、考生抽血化验和体检时必须按照体检站编排的顺序进行,必须服从工作人员的安排,完成体检表上所有项目的检查,在体检期间不经带队老师同意不准擅自离开体检队伍。
三、考生在各科体检时必须如实回答医生提出的问题,尤其是既往病史,不得隐瞒病情,以免高校录取复检时退回。不准带隐形眼镜、不准冒名顶替、不准弄虚作假。
四、考生在抽血化验和体检时严禁冒名顶替、弄虚作假等作弊行为,如果发现考生弄虚作假,例如检查视力时戴隐形眼镜等情况,将没收其体检表,视其情况,给予写检查、缓检、取消体检资格等处理。如果发现考生冒名顶替,将没收两个人的体检表,取消体检资格。
五、考生在各科体检前候诊时或在各科体检期间应服从工作人员的安排,遵守纪律,不准大声喧哗,以保持体检场所的安静;不准为其他考生提示或替其他考生检查,否则按作弊处理。
六、考生在体检期间或每科体检后,不得围观或探询体检记录,不得随意触摸、损坏体检器材,否则照价赔偿。考生对自己的体检结果如有不同意见时,应通过带队教师向当地招生办反映,不得直接与体检人员纠缠,违者将视其情节轻重给予处分。
七、体检结束后,考生应在带队老师指定地点休息,接到带队老师通知后,方可离开体检站。
焦作市2018年高考体检工作陆续展开
今年我市高考体检安排在2018年4月9日至4月30日之间进行,考生按照高考报名所在县(市)招办规定的时间到指定医院参加体检。
市招办提醒考生作好体检前准备,注意体检的各项环节。体检前,考生应注意饮食,不吃辛辣、油腻和不易消化的食物,不饮酒,避免做剧烈运动;注意休息,保证良好的睡眠,防止感冒,尽量不要服用药物、保健品,因为它们可能引起转氨酶增高等症状,影响体检结果。体检后,体检结果考生本人须签字确认,对体检结果有异议的考生可申请复检。
同时提醒考生注意,体检结果将作为考生档案的一部分,供高校录取时参考。报考志愿时,考生除根据个人体检结果对照《普通高等学校招生体检工作指导意见》相关条款,还一定要参考所报高等院校《招生章程》中对身体条件的特殊要求,避开限报专业。
各县(市)高考体检时间和地点安排:
| 县区 | 时间 | 地点 |
| 市区 | 4月9日至4月30日 | 焦作市第二人民医院 |
| 修武县 | 4月9日至4月19日 | 修武县人民医院体检中心 |
| 博爱县 | 4月18日至4月24日 | 博爱县人民医院 |
| 武陟县 | 4月10日至4月28日 | 武陟县人民医院 |
| 沁阳市 | 4月9日至4月30日 | 沁阳市中医院东院区 |
| 温县 | 4月9日至4月25日 | 温县疾病预防控制中心 |
| 孟州市 | 4月21日至4月30日 | 孟州市第二人民医院 |
以上安排如有变动,以各县(市)另行通知为准。
�
开封市:2018年普通高招体检时间安排
单位 | 体检时间 | 体检地点 |
| 开封市区 | 4月16日-4月23日 | 开封市中医院南院体检中心(解放路北土街59号) |
| 祥符区 | 4月13日-4月28日 | 祥符区中医院 |
| 尉氏县 | 4月21日-4月30日 | 尉氏县中医院 |
| 通许县 | 4月18日-4月27日 | 开封市中医药学校(通许县行政路一号) |
| 杞县 | 4月19日-4月27日 | 杞县人民医院、 |
| 杞县教师进修学校 |
考生体检守则
(一)需按照班主任通知的时间,以班级为单位准时到体检场所等候编队待检,不得提前或推迟。加强安全意识,遵守交通规则,杜绝安全事故发生;
(二)自觉遵守纪律及体检规定,勿吸烟、乱扔纸屑、大声喧哗、打闹,否则将取消体检资格;
(三)体检前要如实向班主任老师报告既往病史,体检中如实回答体检大夫提出的有关问题,凡因隐瞒病史在高校招生录取中受影响者,后果自负;
(四)体检时,积极配合检查,实事求是,不得在体检中冒名顶替,弄虚作假或舞弊,需佩戴眼镜的考生在体检当天要佩戴框架眼镜,勿佩戴隐形眼镜,违者将取消体检资格,按有关规定严肃处理;
(五)考生不得围观、窥探体检记录和随便触摸体检器材,体检过程中不准向体检医师或工作人员探询体检情况;
(六)需进一步复查的考生,必须由体检人员陪同到开封市中医院体检中心进行复查,其他任何医院的证明、结果均无效。若考生对体检结果有异议,应及时向导医反映,不得直接与体检大夫纠缠。
(七)考生在体检结束前,不得离开体检场所。
体检注意事项
(一)考生体检前注意饮食,多吃蔬菜瘦肉鱼类的食物,充分休息,放松心情;
(二)不要穿带过多衣物,衣着宽松,方便穿脱(外科体检时男生只穿内裤,女生穿内衣、内裤),提前一天做好个人清洁卫生工作,换好干净的内衣裤袜鞋;
(三)血压计量单位为“KPa”,血压正常值是18.66-12KPa;
(四)所有的数字值显示的检查项目当时即可知道结果,有疑问的考生,可及时向体检人员提出,必要时可重新测量;
(五)为保证肝功能化验结果的真实性,当日抽血前应保持空腹;
(六)凡需补检、复检的考生,请在指定时间内到原体检单位进行补检、复检。
濮阳市:2018年普通高招体检时间安排
县区 | 体检时间 | 体检医院 | 体检医院地址 | 联系电话 |
| 濮阳县 | 4月2日-25日 | 濮阳县人民医院 | 濮阳县国庆路东段 | 15518539619 |
| 15518539618 | ||||
| 清丰县 | 4月12日-25日 | 清丰县第三人民医院 | 清丰县朝阳路与政通大道交叉口向南200米路西 | 0393-7235409 |
| 南乐县 | 4月9日-20日 | 南乐县人民医院 | 南乐县开元路与兴华路交叉口 | 0393-6229551 |
| 范县 | 4月11日-22日 | 范县人民医院 | 范县新区黄河路西段 | 0393-8631605 |
| 15939371272 | ||||
| 台前县 | 4月5日-25日 | 台前县防疫站 | 台前县建新街东段路南 | 0393-2216053 |
| 13513928358 | ||||
| 华龙区 | 4月8日-11日 | 华龙区人民医院 | 濮阳市中原路与玉门路交叉口向北200米路西 | 13223938448 |
| 15239958860 | ||||
| 油田 | 4月9日-20日 | 中原油田疾病预防控制中心 | 任丘路东头路南(油田四高南大门东100米路南) | 18739311565 |
| 市直 | 4月9日-29日 | 濮阳市学校卫生保健站 | 濮阳市振兴路南段教育局服务大厅 | 0393-8991930 |
| 18939359066 |

商丘市:2018年普通高招体检工作安排
县区 | 体检时间 | 体检地点 |
| 市直 | 3月29日—4月10日 | 商丘艾瑞体检中心 |
| 梁园区 | 4月2日—4月3日 | 商丘艾瑞体检中心 |
| 睢阳区 | 4月10--4月25日 | 睢阳区中心医院 |
| 虞城 | 4月12日—4月27日 | 虞城县中医院 |
| 夏邑 | 4月10日—4月20日 | 夏邑孔祖中专 |
| 柘城 | 4月16日—4月25日 | 柘城县中医院 |
| 宁陵 | 4月11日—4月15日 | 宁陵县人民医院 |
| 睢县 | 4月10日—4月25日 | 睢县人民医院 |
| 民权 | 4月10日—4月17日 | 民权县中医院 |
辉县市:2018年高招体检日程安排
4月9日:上午 二职(300) 下午 二职(185)一职(137)
4月10日:一中(630)
4月11日:一中(622)
4月12日:高级中学(540)
4月13日:高级中学(545)
4月14日:上午 孟庄(304) 下午 奎星(245)
4月15日:上午 三中(264) 下午 四中(159)进修(127)
4月16日:二中(700)
4月17日:二中(700)
注:上午开始时间为8:00,下午14:30。各校参检人数以实际体检数为准。
附件:
1.采血时间为4月8日-4月18日当日早上6:00左右。
2.学校要按照日程安排提前准备好采血场地。
3.考生要注意饮食和休息,采血前一天晚上不吃油腻、辛辣食物,尽量不服用各类药物、保健品,当天早上不吃饭、不喝水。
4.采血时,学校要提前准备一份按报名序号排列的考生花名册,并按照报名序号顺序将考生排好队(男女生无需分开),集中候采。
5.采血后,学校要指定专人清理废弃物并集中焚烧填埋。
襄城县:2018年高招体检时间安排
| 单位 | 采血时间 | 体检时间 |
| 白塔寺高级中学 | 4月8日 | 4月8日上午 |
| 早上6点 | ||
| 许昌幼儿师范学校 | 4月8日 | 4月8日上午 |
| 早上6点 | ||
| 县三高(含社会考生) | 4月8日 | 4月8日下午-11日下午 |
| 早上6点 | ||
| 县实验高中 | 4月9日-10日 | 4月12日上午-16日下午 |
| 早上6点 | ||
| 襄城高中 | 4月11日-12日 | 4月17日上午-22日下午 |
| 早上6点 |
注意事项:
1、采血时,请各校组织考生早上六点准时在操场以班级为单位集合,按照采血名单站好队,提醒考生空腹(不能饮水),学校要安排好桌子、凳子以供采血时使用。白塔寺高中、许昌幼儿师范学校考生到县三高采血点采血。
2、每天上站体检时间:上午8:00,下午2:30。请各学校组织考生按时到达体检站。学校要认真做好考生上站体检安全和路途交通安全。
3、体检前:注意饮食,不吃辛辣、油腻、不易消化的食物,不饮酒;避免做剧烈运动;注意休息,保证充足睡眠,防止感冒;不乱服药物和保健品(注:有些药物和保健品可能会引起转氨酶增高等症状),以免影响体检结果,如果不得已服用药物,应在体检时向医生说明。
4、体检时:衣着尽量宽松,以便穿脱;配合医生要求,不要有负担;不要紧张,以免血压、心率异常(如因紧张导致的,要跟医生说明);不戴隐形眼镜;不带贵重物品(如项链、手表等),以免丢失。
特别说明:考生对血压检测结果有异议的,必须在体检当日进行复检。
5、体检后:考生要认真检查体检表,检查自已是否有漏查、错查项目,如没有问题,应按照医生红色水笔标记的数字,认真涂卡(2B铅笔考生自带;涂卡在班主任监督下现场完成,严禁修改医生体检结果,凡是有改动而没有医生签字的一律无效),全部填涂结束后,由班主任汇总、签字后交到医院主检室。如果出现跟自己不符合的体检结果,一定要及时提出,积极与医生沟通。
6、体检全部结束后,学校要认真做好“体检结果”考生签字确认工作。如考生对体检结果有异议的,可从当日起三日内可提出复检申请。县招办汇总后,统一安排复检时间。
汤阴县:2018年普通高招体检安排
一.胸部透视、肝功能体检日期安排
时间为:3月26--4月2日,每天早晨6:00--8:30
时间 | 体检地点 | 体检单位及人数 |
| 3月26日 | 县人民医院 | 县职高(约553人) |
| 3月27--28日 | 县人民医院 | 一中北校(约1000人) |
| 3月29日 | 县人民医院 | 一中北校(约161人) |
| 一中南校(约340人) | ||
| 3月30--31日 | 县人民医院 | 一中南校 (1000人) |
| 4月2日 | 县人民医院 | 一中南校(约424人) |
| 社 青(约166人) |
二、其它项目体检日期安排
时间为:4月9–20日 下午14:00--18:00
时间 | 体检地点 | 体检单位及人数 |
| 4月9日 | 县二实小东校区 | 县职高(约300人) |
| 4月10日 | 县二实小东校区 | 县职高(约253人) |
| 一中北校(约50人) | ||
| 4月11日--13日 | 县二实小东校区 | 一中北校(约900人) |
| 4月14日 | 县二实小东校区 | 一中北校(约211人) |
| 一中南校(约90人) | ||
| 4月15日-19日 | 县二实小东校区 | 一中南校(约1500人) |
| 4月20日 | 县二实小东校区 | 一中南校(约174人) |
| 社 青(约166人) |
注:
1、4月8日下午建立体检站、培训工作人员。
2、每天安排的体检人数可视实际体检工作情况作适度调整。
临颍县:2018年普通高招体检时间安排
时 间 | 参 检 学 校 | 上 站 人 数 |
4月9、10、11日 | 一高新校区、职高 | 1416人 、89人 |
4月12日 | 一高老校区 | 540人 |
4月13日 | 二高往届、社青 | 399人、101人 |
4月16、17日 | 二高应届 | 956人 |
4月18、19日 | 三 高 | 1126人 |
4月20日 | 南 高 | 549人 |
4月26日 | 处理遗留问题 |
注意:
1、体检地址:临颍县人民医院
2、时间:上午:8:00开始, 下午:2:30开始。
3、每个学校应在本校体检前一天早晨6:00组织学生协助医院空腹抽血,上站前提醒学生注意体检的要求及纪律,组织学生认真学习《考生体检守则》,并由专人负责组织学生按指定时间上站体检。
4、社会考生4月12日早晨6:00持《化验单》,到二高空腹抽血。
5、考生必须在规定时间内参加体检,无故不按时参加体检的不予补检。不体检的考生写出自愿放弃申请,在本校体检结束时统一交县招办。
临颍县招生办公室
2018年3月16日
西峡2018年高招体检已开始 须注意这些事项
我县2018年高招体检工作于3月20日开始。体检结论是考生合理填报高考志愿、院校录取新生的重要依据,凡参加高考的考生必须参加的体检!
体检分两个阶段进行进行:
常规采血:3月20日至3月30日每天清晨5:30左右开始。
地点在各报名学校
上站体检:4月16日至4月22日 上午8:00,下午14:30开始
地点在西峡县卫校和西峡县人民医院
注意事项
体检前注意饮食,不要服用保健品,因为它们可能引起转氨酶增高等症状,影响体检结果。
感冒要主动说明,体检时患感冒或其他疾病,正在服药治疗的,要主动向体检医生说明,以免影响体检结果。
最好穿宽松衣物,体检时,衣着尽量宽松,以便穿脱,不佩戴金属饰品,勿带贵重物品。
体检时需检查裸眼视力,戴隐形眼镜考生应提前改戴框式眼镜。装有义眼考生应向医生说明。