当前位置:
首页
>
招考快讯
>
国内
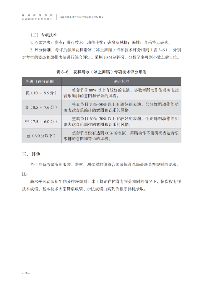
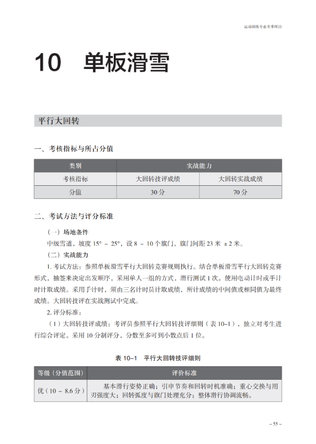
普通高等学校运动训练专业 冬季项目体育专项考试方法与评分标准(2024版)
2023-12-29 11:25:37
来源:国家体育总局科教司
相关阅读
全国学生资助管理中心致高中毕业生的一封信
2026-05-06
2026年度海军招飞全检定选工作安排(新)
2026-03-23
2026年普通高等学校运动训练、武术与民族传统体育专业招生及高校高水平运动队招生夏季项目考试安排
2026-03-20
2026年度海军招飞全检定选工作安排
2026-03-03
2026年体育单招夏季项目3月1日开始报名!报名流程注意事项公布
2026-02-28
首页
>
招考快讯
>
国内
普通高等学校运动训练专业 冬季项目体育专项考试方法与评分标准(2024版)
来源:国家体育总局科教司
2023-12-29 11:25:37
相关阅读
全国学生资助管理中心致高中毕业生的一封信
2026年度海军招飞全检定选工作安排(新)
2026年普通高等学校运动训练、武术与民族传统体育专业招生及高校高水平运动队招生夏季项目考试安排
2026年度海军招飞全检定选工作安排
2026年体育单招夏季项目3月1日开始报名!报名流程注意事项公布