关于国家级职业教育教师教学创新团队课题研究项目遴选结果的公示
根据《全国职业院校教师教学创新团队建设方案》要求,经有关单位自主申报,专家会议评审,确定国家级职业教育教师教学创新团队课题研究项目立项名单。现将名单予以公示(见附件)。公示期为2020年6月8日至6月12日。
公示期内,如对立项名单有异议,请以书面形式向我司反映。以单位名义反映的应加盖公章,以个人名义反映的应署真实姓名、身份证号和联系电话,否则恕不受理。
我们将对反映的问题进行调查核实,并为反映人保密。反映情况的书面意见务请于2020年6月12日之前通过邮递、传真或电子邮件(扫描件)送达教育部教师工作司。
联系人:陈麟,王克杰;
联系电话:010-66097838,66097715;
传真:010-66020522;电子邮箱:fzc@moe.edu.cn。
通讯地址:北京市西单大木仓胡同37号,教育部教师工作司教师发展处(邮编100816)。
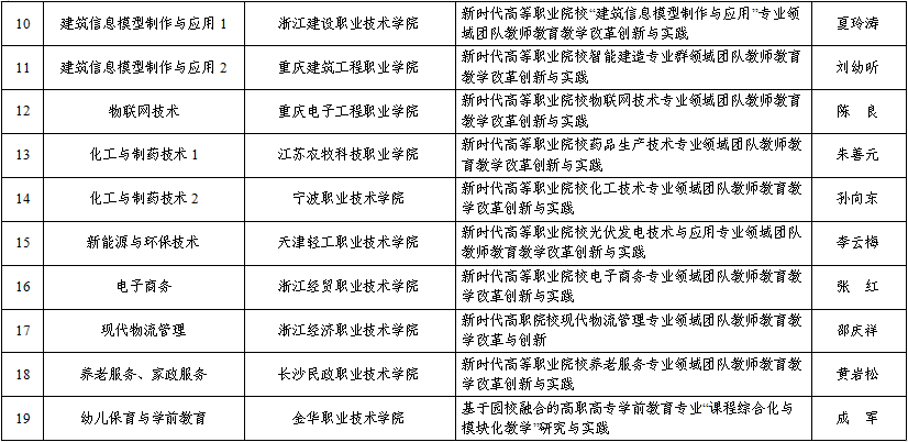
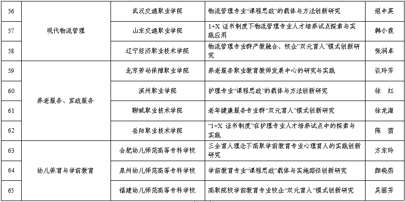
附件:1.国家级职教团队课题研究项目专业领域主课题立项名单


2.国家级职教团队课题研究项目专业领域子课题立项名单






3.国家级职教团队课题研究项目公共领域课题立项名单


教育部教师工作司
2020年6月8日
关于国家级职业教育教师教学创新团队课题研究项目遴选结果的公示
根据《全国职业院校教师教学创新团队建设方案》要求,经有关单位自主申报,专家会议评审,确定国家级职业教育教师教学创新团队课题研究项目立项名单。现将名单予以公示(见附件)。公示期为2020年6月8日至6月12日。
公示期内,如对立项名单有异议,请以书面形式向我司反映。以单位名义反映的应加盖公章,以个人名义反映的应署真实姓名、身份证号和联系电话,否则恕不受理。
我们将对反映的问题进行调查核实,并为反映人保密。反映情况的书面意见务请于2020年6月12日之前通过邮递、传真或电子邮件(扫描件)送达教育部教师工作司。
联系人:陈麟,王克杰;
联系电话:010-66097838,66097715;
传真:010-66020522;电子邮箱:fzc@moe.edu.cn。
通讯地址:北京市西单大木仓胡同37号,教育部教师工作司教师发展处(邮编100816)。
附件:1.国家级职教团队课题研究项目专业领域主课题立项名单


2.国家级职教团队课题研究项目专业领域子课题立项名单






3.国家级职教团队课题研究项目公共领域课题立项名单


教育部教师工作司
2020年6月8日