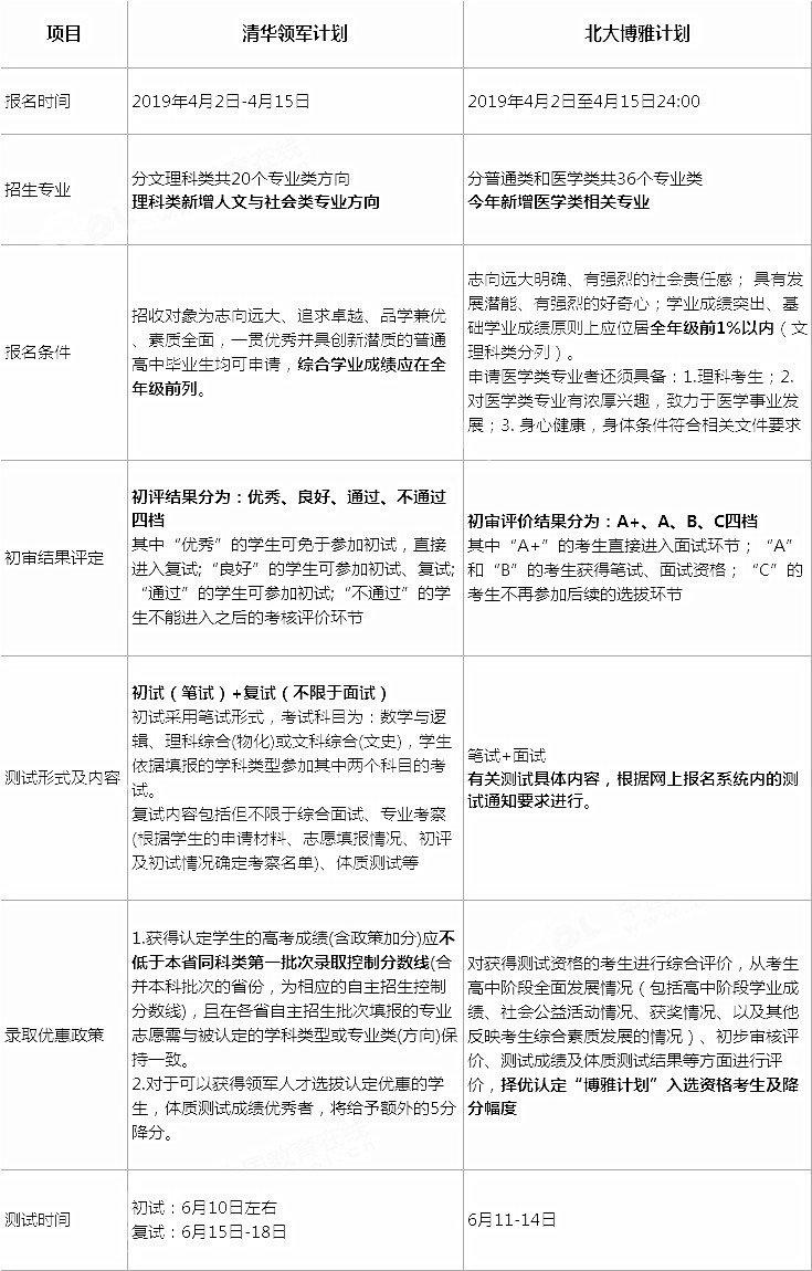
综合评价招生与自主招生一样,都是高校选拔优秀人才的一种特殊招生方式,通过考核选拔给予考生降分录取的优惠。日前,清华大学“领军计划”、北京大学“博雅计划”招生简章已经公布,为方便考生和家长了解两校的招生政策,我们特制作了两校招生政策对比图,供考生和家长参考。
2019年清华领军计划、北大博雅计划招生政策对比

今年清华“领军计划”网上报名时间为4月2日-4月15日,北大“博雅计划”网上报名截止时间同样为4月15日。与去年比,两校今年的报名时间均有所缩短。
招生专业方面,今年清华大学招生专业分文理科类共20个专业类方向。其中理科类有16个专业类方向可以选择,文科类有4个专业类方向。与去年相比,清华大学理科类新增了人文与社会类专业方向。
清华大学2019年领军计划招生专业

与去年相比北大“博雅计划”2019年新增医学类相关专业,分普通类和医学类共36个专业类。其中,普通类含29个专业,医学类含7个专业类。需要注意的是,博雅计划普通类专业和医学类专业不可兼报。
北京大学博雅计划2019年招生专业

关于录取优惠政策,清华“领军计划”对获得认定的学生给出了最高降至一本线录取的优惠。此外,对于可以获得领军人才选拔认定优惠的学生,体质测试成绩优秀者,将给予额外的5分降分。
北大“博雅计划”今年未列明具体的优惠分值,而是将综合多方面进行评价, 择优认定“博雅计划”入选资格考生及降分幅度。

综合评价招生与自主招生一样,都是高校选拔优秀人才的一种特殊招生方式,通过考核选拔给予考生降分录取的优惠。日前,清华大学“领军计划”、北京大学“博雅计划”招生简章已经公布,为方便考生和家长了解两校的招生政策,我们特制作了两校招生政策对比图,供考生和家长参考。
2019年清华领军计划、北大博雅计划招生政策对比

今年清华“领军计划”网上报名时间为4月2日-4月15日,北大“博雅计划”网上报名截止时间同样为4月15日。与去年比,两校今年的报名时间均有所缩短。
招生专业方面,今年清华大学招生专业分文理科类共20个专业类方向。其中理科类有16个专业类方向可以选择,文科类有4个专业类方向。与去年相比,清华大学理科类新增了人文与社会类专业方向。
清华大学2019年领军计划招生专业

与去年相比北大“博雅计划”2019年新增医学类相关专业,分普通类和医学类共36个专业类。其中,普通类含29个专业,医学类含7个专业类。需要注意的是,博雅计划普通类专业和医学类专业不可兼报。
北京大学博雅计划2019年招生专业

关于录取优惠政策,清华“领军计划”对获得认定的学生给出了最高降至一本线录取的优惠。此外,对于可以获得领军人才选拔认定优惠的学生,体质测试成绩优秀者,将给予额外的5分降分。
北大“博雅计划”今年未列明具体的优惠分值,而是将综合多方面进行评价, 择优认定“博雅计划”入选资格考生及降分幅度。
