日前,省教育厅、省公安厅、省军区对我省2021年军队院校招生工作作出安排部署。
一、招生对象基本条件
参加2021年普通高等学校招生全国统一考试的河南省普通高中应届、往届毕业生;未婚,年龄不低于17周岁(2004年8月31日以前出生)、不超过20周岁(2001年9月1日以后出生);高中阶段体质测试成绩及格(含)以上(由考生学籍所在学校出具体质测试及格证明);参加由军队组织的政治考核、面试和体检,结论均为合格。
二、招生计划
2021年军队院校在我省招收普通中学高中毕业生982名(男生929名、女生53名)。招生计划详见河南省招生办公室印发的《招生考试之友》。
三、填报志愿
报考军队院校的考生实行网上填报志愿,时间为6月26日8时至28日18时。第一志愿可以填报1个高校志愿,每个高校志愿可以填报1-5个专业;第二志愿为平行志愿,可以填报1-4个高校志愿,每个高校志愿可以填报1-5个专业。报考军队院校的考生,不得兼报公安、司法和其他类别提前录取本科批次院校。
四、政治考核
6月18日至28日,由县(市、区)人民武装部牵头,会同所在地招生办公室、考生户籍所在地派出所和所在中学组织实施。考生户籍所在地与其就读的普通中学、教育机构或工作单位等不在同一区域的,政治考核工作由考生报考所在地的县级人民武装部负责,考生户籍所在地的县级人民武装部配合。政治考核按照教育部、公安部、原总政治部《关于军队院校招收普通中学高中毕业生和军队院校招收普通高等学校毕业生政治条件的规定》(政联〔2001〕1号)执行。志愿报考军队院校的考生登录河南省招生办公室网站(http://www.heao.gov.cn)下载或到县(市、区)人民武装部领取《军队院校招收普通中学高中毕业生政治考核表》(以下简称政治考核表,此表用A4型纸正反双面印制,见附件3),按要求认真填写。政治考核表一式两份,一份由考生带至面试体检点上交,一份由县级人武部存档。考生所在中学对考生在校表现作出鉴定;派出所对考生本人、家庭情况和主要社会关系核查并作出结论;县级人民武装部汇总考核情况,作出考核结论。政治考核结论分为合格和不合格两种。对政治考核结论有异议的,县级人民武装部应当组织复议。政治考核结论为不合格的不参加面试、体检。
五、面试和体检
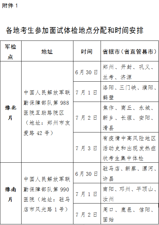
6月30日至7月3日,区分豫北和豫南两个面试体检地点进行,其中豫北面试体检地点设在中国人民解放军联勤保障部队第988医院互助路院区(地址:郑州市友爱路42号);豫南面试体检地点设在中国人民解放军联勤保障部队第990医院(驻马店市风光路1号)。各地考生参加面试体检地点分配和时间安排见附件1。
面试体检前,高中阶段体质测试及格(含)以上考生到学籍所在学校开具证明,并登录河南省招生办公室网站下载《2021年河南省军队院校招生疫情防控承诺书》(以下简称疫情防控承诺书,见附件2),填写体检前14天内健康状况,并就遵守疫情防控规定做出承诺。进入面试体检等待区前,需检查考生疫情防控承诺书、健康码,并测量体温。体检前14天以内有疫情中高度风险地区活动史,出现过发热、咳嗽等症状,健康码非绿色,或当日体温超过37.3℃等情况的考生,统一持3日内核酸检测报告,于7月3日到中国人民解放军联勤保障部队第988医院互助路院区进行面试体检。
面试工作人员由军委训练管理部指定的军队院校人员组成,主要考察了解考生的报考动机、形象气质、逻辑思维和语言表达等方面的基本素质,通常采取目测、口令调整和语言交流等方法进行,面试结论分合格、不合格两种。参加面试体检前,考生登录河南省招生办公室网站下载或到县(市、区)人民武装部领取《军队院校招收普通中学高中毕业生面试表》(以下简称面试表,此表用A4型纸单面印制,见附件4),按要求认真填写。体检使用全军统一的《军队院校招收学员体格检查信息系统》,工作人员由经过培训考核的医务人员组成,体检现场实行封闭式管理。体检标准按照《军队院校招收学员体格检查标准》(军后卫〔2016〕305号)执行,体检结论分为合格、不合格,其中合格包括指挥专业合格、装甲专业合格、测绘专业合格、雷达专业合格、水面舰艇专业合格、潜艇专业合格、潜水专业合格、空降专业合格、特种作战专业合格、防化专业合格、医疗专业合格、油料专业合格、音乐学专业合格、舞蹈学专业合格和其他专业合格,不合格即各类专业不合格。
6月29日,填报军队院校志愿的考生登录河南省招生办公室网站查询参加面试体检的最低控制分数线。
6月30日开始,第一志愿达到所报考院校最低控制分数线的考生,携带本人身份证、准考证、高中阶段体质测试及格证明、疫情防控承诺书、政治考核表和面试表,按照《各地考生参加面试体检地点分配和时间安排》规定的时间,于当日早晨6时空腹到面试体检地点报到(带个人红底免冠1寸照片),首先进行抽血检验(空腹),尔后按计划参加面试和体检。有手术史的考生还须携带手术病例。
面试体检结果现场告知考生,考生对结果有异议的,可现场申请复议,复议结论为最终结论。对当场不能作出结论的血常规、尿液、血清艾滋病病毒抗体等体格检查项目,于考生体格检查次日向考生公布检查结论,考生可登录河南省教育厅官方网站,自行查询检测情况。对可通过服用药物或其他治疗手段影响检查结果的项目不予复议,考生的初检结论为最终结论。未参加面试、体检或结论为不合格的考生不能参加军队院校招生录取。
六、录取
军队院校招生为提前批次录取。省招生办公室从政治考核、面试和体检合格考生中,分男、女按院校招生计划数的110%投档(投档数量按四舍五入取整)。招生院校根据政治考核、面试、体检情况及专业要求,由高分到低分择优录取。总分成绩相同的依次比较单科成绩,其中文科专业比较顺序为语文、数学、外语,理科专业比较顺序为数学、语文、外语。除同分考生外,不得超比例投档。当第一志愿上线考生数量不足时,省招生办公室从非第一志愿符合录取条件并服从调剂的考生中,按照计划缺额数量向招生院校投档。生源仍不足时,省招生办公室会同省军区招生工作办公室,向社会公布空缺的招生计划,从政治考核、面试、体检合格考生中公开征集志愿,按照计划缺额数量向院校投档。院校不得拒录符合录取条件的非第一志愿考生,不得在《军队院校招收普通中学高中毕业生章程》之外附加录取条件。
军队院校应在投档范围内录取考生。对现役军人子女和军队因公牺牲、烈士子女,可以在投档比例范围内优先录取。
七、复审复查
生长军官学员入校后,应于新生报到30日内完成体格复查,3个月内完成政治复审。凡复审复查不合格的按照《军队院校招收普通中学高中毕业生工作实施细则》《军队院校青年学生学员转入普通高等学校学习实施办法》(参联〔2010〕2号)取消入学资格,军队院校要于9月30日前通知省军区招生工作办公室和省招生办公室。对因政治考核或身体复查不合格的考生,但符合普通高等学校录取条件的,本人可以向省招生办公室提出申请,调整转录到省级教育行政部门指定的普通高等学校学习。
八、有关要求
在面试体检现场设立举报箱和举报电话,对考生及家长反映举报的问题,一律登记在案,按程序按规定有效妥善处理。
军队院校招生咨询电话:0371-81671300;监督举报电话:0371-81670278。

日前,省教育厅、省公安厅、省军区对我省2021年军队院校招生工作作出安排部署。
一、招生对象基本条件
参加2021年普通高等学校招生全国统一考试的河南省普通高中应届、往届毕业生;未婚,年龄不低于17周岁(2004年8月31日以前出生)、不超过20周岁(2001年9月1日以后出生);高中阶段体质测试成绩及格(含)以上(由考生学籍所在学校出具体质测试及格证明);参加由军队组织的政治考核、面试和体检,结论均为合格。
二、招生计划
2021年军队院校在我省招收普通中学高中毕业生982名(男生929名、女生53名)。招生计划详见河南省招生办公室印发的《招生考试之友》。
三、填报志愿
报考军队院校的考生实行网上填报志愿,时间为6月26日8时至28日18时。第一志愿可以填报1个高校志愿,每个高校志愿可以填报1-5个专业;第二志愿为平行志愿,可以填报1-4个高校志愿,每个高校志愿可以填报1-5个专业。报考军队院校的考生,不得兼报公安、司法和其他类别提前录取本科批次院校。
四、政治考核
6月18日至28日,由县(市、区)人民武装部牵头,会同所在地招生办公室、考生户籍所在地派出所和所在中学组织实施。考生户籍所在地与其就读的普通中学、教育机构或工作单位等不在同一区域的,政治考核工作由考生报考所在地的县级人民武装部负责,考生户籍所在地的县级人民武装部配合。政治考核按照教育部、公安部、原总政治部《关于军队院校招收普通中学高中毕业生和军队院校招收普通高等学校毕业生政治条件的规定》(政联〔2001〕1号)执行。志愿报考军队院校的考生登录河南省招生办公室网站(http://www.heao.gov.cn)下载或到县(市、区)人民武装部领取《军队院校招收普通中学高中毕业生政治考核表》(以下简称政治考核表,此表用A4型纸正反双面印制,见附件3),按要求认真填写。政治考核表一式两份,一份由考生带至面试体检点上交,一份由县级人武部存档。考生所在中学对考生在校表现作出鉴定;派出所对考生本人、家庭情况和主要社会关系核查并作出结论;县级人民武装部汇总考核情况,作出考核结论。政治考核结论分为合格和不合格两种。对政治考核结论有异议的,县级人民武装部应当组织复议。政治考核结论为不合格的不参加面试、体检。
五、面试和体检
6月30日至7月3日,区分豫北和豫南两个面试体检地点进行,其中豫北面试体检地点设在中国人民解放军联勤保障部队第988医院互助路院区(地址:郑州市友爱路42号);豫南面试体检地点设在中国人民解放军联勤保障部队第990医院(驻马店市风光路1号)。各地考生参加面试体检地点分配和时间安排见附件1。
面试体检前,高中阶段体质测试及格(含)以上考生到学籍所在学校开具证明,并登录河南省招生办公室网站下载《2021年河南省军队院校招生疫情防控承诺书》(以下简称疫情防控承诺书,见附件2),填写体检前14天内健康状况,并就遵守疫情防控规定做出承诺。进入面试体检等待区前,需检查考生疫情防控承诺书、健康码,并测量体温。体检前14天以内有疫情中高度风险地区活动史,出现过发热、咳嗽等症状,健康码非绿色,或当日体温超过37.3℃等情况的考生,统一持3日内核酸检测报告,于7月3日到中国人民解放军联勤保障部队第988医院互助路院区进行面试体检。
面试工作人员由军委训练管理部指定的军队院校人员组成,主要考察了解考生的报考动机、形象气质、逻辑思维和语言表达等方面的基本素质,通常采取目测、口令调整和语言交流等方法进行,面试结论分合格、不合格两种。参加面试体检前,考生登录河南省招生办公室网站下载或到县(市、区)人民武装部领取《军队院校招收普通中学高中毕业生面试表》(以下简称面试表,此表用A4型纸单面印制,见附件4),按要求认真填写。体检使用全军统一的《军队院校招收学员体格检查信息系统》,工作人员由经过培训考核的医务人员组成,体检现场实行封闭式管理。体检标准按照《军队院校招收学员体格检查标准》(军后卫〔2016〕305号)执行,体检结论分为合格、不合格,其中合格包括指挥专业合格、装甲专业合格、测绘专业合格、雷达专业合格、水面舰艇专业合格、潜艇专业合格、潜水专业合格、空降专业合格、特种作战专业合格、防化专业合格、医疗专业合格、油料专业合格、音乐学专业合格、舞蹈学专业合格和其他专业合格,不合格即各类专业不合格。
6月29日,填报军队院校志愿的考生登录河南省招生办公室网站查询参加面试体检的最低控制分数线。
6月30日开始,第一志愿达到所报考院校最低控制分数线的考生,携带本人身份证、准考证、高中阶段体质测试及格证明、疫情防控承诺书、政治考核表和面试表,按照《各地考生参加面试体检地点分配和时间安排》规定的时间,于当日早晨6时空腹到面试体检地点报到(带个人红底免冠1寸照片),首先进行抽血检验(空腹),尔后按计划参加面试和体检。有手术史的考生还须携带手术病例。
面试体检结果现场告知考生,考生对结果有异议的,可现场申请复议,复议结论为最终结论。对当场不能作出结论的血常规、尿液、血清艾滋病病毒抗体等体格检查项目,于考生体格检查次日向考生公布检查结论,考生可登录河南省教育厅官方网站,自行查询检测情况。对可通过服用药物或其他治疗手段影响检查结果的项目不予复议,考生的初检结论为最终结论。未参加面试、体检或结论为不合格的考生不能参加军队院校招生录取。
六、录取
军队院校招生为提前批次录取。省招生办公室从政治考核、面试和体检合格考生中,分男、女按院校招生计划数的110%投档(投档数量按四舍五入取整)。招生院校根据政治考核、面试、体检情况及专业要求,由高分到低分择优录取。总分成绩相同的依次比较单科成绩,其中文科专业比较顺序为语文、数学、外语,理科专业比较顺序为数学、语文、外语。除同分考生外,不得超比例投档。当第一志愿上线考生数量不足时,省招生办公室从非第一志愿符合录取条件并服从调剂的考生中,按照计划缺额数量向招生院校投档。生源仍不足时,省招生办公室会同省军区招生工作办公室,向社会公布空缺的招生计划,从政治考核、面试、体检合格考生中公开征集志愿,按照计划缺额数量向院校投档。院校不得拒录符合录取条件的非第一志愿考生,不得在《军队院校招收普通中学高中毕业生章程》之外附加录取条件。
军队院校应在投档范围内录取考生。对现役军人子女和军队因公牺牲、烈士子女,可以在投档比例范围内优先录取。
七、复审复查
生长军官学员入校后,应于新生报到30日内完成体格复查,3个月内完成政治复审。凡复审复查不合格的按照《军队院校招收普通中学高中毕业生工作实施细则》《军队院校青年学生学员转入普通高等学校学习实施办法》(参联〔2010〕2号)取消入学资格,军队院校要于9月30日前通知省军区招生工作办公室和省招生办公室。对因政治考核或身体复查不合格的考生,但符合普通高等学校录取条件的,本人可以向省招生办公室提出申请,调整转录到省级教育行政部门指定的普通高等学校学习。
八、有关要求
在面试体检现场设立举报箱和举报电话,对考生及家长反映举报的问题,一律登记在案,按程序按规定有效妥善处理。
军队院校招生咨询电话:0371-81671300;监督举报电话:0371-81670278。
