2021年普通高校体育类专业招生考试报名及有关工作安排的通知
各省辖市、济源示范区、省直管县(市)招生考试机构、有关招生院校:
为做好我省2021年普通高等学校体育类招生工作,现将有关事项通知如下:
一、报名
报考体育教育、社会体育、休闲体育等使用我省体育专业统考成绩作为录取依据的相关专业的考生,均须参加河南省2021年普通高等学校招生考试统一报名,具体要求按照《河南省招生办公室关于做好2021年普通高校招生报名工作的通知》执行。
二、考试
(一)专业考试
1.我省2021年体育专业省统考拟于3-5月份进行,具体时间、地点、组织方式将根据疫情防控形势妥善安排并另行发文通知。
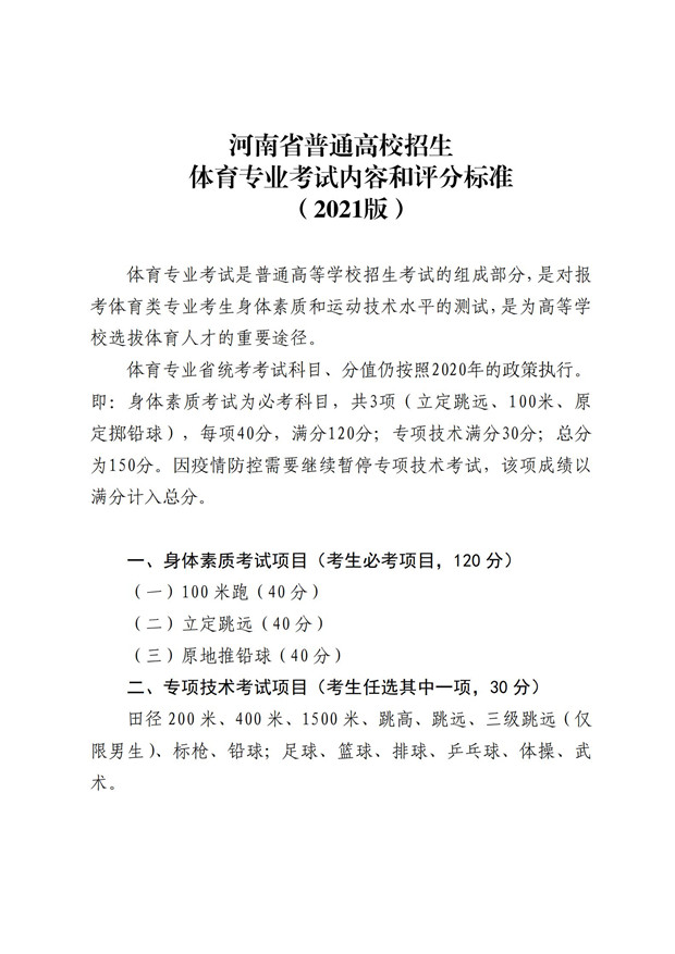
2.体育专业省统考考试科目、分值仍按照2020年的政策执行。即:身体素质考试为必考科目,共3项(立定跳远、100米、原定掷铅球),每项40分,满分120分;专项技术满分30分;总分为150分。因疫情防控需要继续暂停专项技术考试,该项成绩以满分计入总分。
3.考试内容和评分标准详见附件。
(二)文化考试
考生须参加我省组织的2021年普通高校招生全国统一文化考试。
三、分数线的划定
依据体育类考生省统考专业成绩、文化成绩和招生计划数的一定比例,按文、理科分别划定本、专科的专业和文化控制分数线。
四、志愿设置及投档办法
(一)志愿设置
2021年起,我省统招体育类专业实行平行志愿。本、专科批次均设6个高校志愿,每个高校志愿设5个专业志愿。
考生在提前批填报体育类专业志愿,不得兼报同批次其他类别志愿,但可兼报其他批次的院校志愿。
(二)投档办法
1.体育类本科:根据招生院校确定的规则,按照考生所报志愿,分别计算出考生在所报院校的投档排序成绩,由计算机根据考生平行志愿的自然顺序和对应的投档排序成绩逐一进行检索匹配,一经检索到符合投档条件且计划未满额的志愿,即进入该志愿拟投档队列;如计划已满额,但考生投档排序成绩高于该志愿拟投档队列中的考生最低分,则进入拟投档队列,同时将最低分考生从拟投档队列中移出,对被移出考生的后续志愿继续检索,直至考生全部志愿检索完毕。当符合投档要求的考生全部志愿检索完毕后,将已进入拟投档队列的考生电子档案一次性投给招生院校。
体育类本科按招生院校计划的100%、105%先进行模拟投档,向招生院校提供生源信息,招生院校根据本校预留计划情况,合理确定调档比例。高校确定的计划数或调档比例及单科最低分数要求,在正式投档前须通过网上录取系统“交互平台”提交我省。模拟投档后,我办按招生院校最终确定的计划数或调档比例及单科最低分数要求正式投档,由学校审核录取。
2.体育类专科:依据我省设定的统一投档规则,计算出考生投档排序成绩,将排序成绩从高分到低分排位,按照位次优先的原则,由计算机根据考生平行志愿的自然顺序逐一进行检索匹配,一经检索到计划未满额的志愿,即进入该志愿拟投档队列;当符合投档要求的考生全部志愿检索完毕后,按招生院校计划的100%比例,将已进入拟投档队列的考生电子档案一次性投给各院校。
3.投档排序成绩计算办法
(1)体育类本科:在文化、专业双上线的基础上,按照学校选定的投档规则计算排序成绩。招生院校从以下5种办法中任选一种:
① [(文化课成绩÷文化课成绩满分)×100×100%]+[专业课成绩×0%];计算公式为:投档排序成绩=文化课成绩×0.133。
② [(文化课成绩÷文化课成绩满分)×100×30%]+[(专业课成绩÷专业课成绩满分)×100×70%];计算公式为:投档排序成绩=文化课成绩×0.04+专业成绩×0.467。
③ [(文化课成绩÷文化课成绩满分)×100×50%]+[(专业课成绩÷专业课成绩满分)×100×50%];计算公式为:投档排序成绩=文化课成绩×0.067+专业成绩×0.333。
④ [(文化课成绩÷文化课成绩满分)×100×70%]+[专业课成绩÷专业课成绩满分)×100×30%];计算公式为:投档排序成绩=文化课成绩×0.093+专业成绩×0.2。
⑤[文化课成绩×0%]+[专业课成绩÷专业课成绩满分)×100×100%];计算公式为:投档排序成绩=专业课成绩×0.667。
院校选定投档排序成绩计算办法后,须及时报送我办,我办将通过河南省招办网站(http://www.heao.gov.cn)“公示信息”栏向社会公示。具体办法另文通知。
(2)体育类专科:全部按照我省统一设定的投档排序成绩计算办法,即:[文化课成绩÷文化课成绩满分×100×50%]+[专业课成绩÷专业课成绩满分×100×50%],计算公式为:投档排序成绩=文化课成绩×0.067+专业成绩×0.333。
(3)同分考生处理办法:按公式计算出的综合成绩四舍五入保留三位小数,若相同,依次按语文、数学成绩排序,若仍相同,则全部投档,由学校审核录取。
五、相关注意事项
根据教育部有关要求,每个考生只允许有一个考生号, 报考运动训练、武术与民族传统体育专业(以下简称“体育单招”)或高水平运动队的考生均须参加统一报名。相关要求如下:
(一)只报考“体育单招”的考生
须按普通高考文、理科报名并选择“兼报体育单招”选项。考生不需要参加我省体育专业统一考试及高考文化考试,但须参加全国统一“体育单招”文化课考试,具体安排另行下发。
(二)只报考高校高水平运动队的考生
须按普通高考文、理科报名。考生不需要参加我省体育专业统一考试,参加文化课考试的类型需依据考生运动等级由招生院校确定,具体安排另行下发。
(三)兼报类型的考生
如“体育单招”考生或高水平运动队考生参加“体育专业考试”,须按体育专业高考报名(“体育单招”考生仍须选择“兼报体育单招”选项),并参加我省体育专业统一考试及高考文化考试。
六、工作要求
实行平行志愿投档模式有助于增加高校和考生双向选择的机会,提高志愿匹配率和满意度,更好地满足广大考生升学和高校选拔要求,符合广大考生和家长的愿望。各有关高校要高度重视,认真研究平行志愿投档模式对录取和教学工作带来的新情况、新问题,慎重确定本校排序分数计算办法并及时准确报送我办。因体育类平行志愿按照学校为单位投档,每个学校本科各专业只能确定一种投档成绩排序办法,还要提醒考生理解平行志愿投档规则,要注意同意专业志愿调剂。各级招生考试机构和有关高校要高度重视宣传解读工作,认真学习领会文件精神和要求,精心做好咨询服务工作,对考生的咨询要作出及时准确的解答。
附件:河南省普通高校招生体育类专业身体素质考试内容和评分标准(2021版,专项技术考试内容及评分标准略)





2021年普通高校体育类专业招生考试报名及有关工作安排的通知
各省辖市、济源示范区、省直管县(市)招生考试机构、有关招生院校:
为做好我省2021年普通高等学校体育类招生工作,现将有关事项通知如下:
一、报名
报考体育教育、社会体育、休闲体育等使用我省体育专业统考成绩作为录取依据的相关专业的考生,均须参加河南省2021年普通高等学校招生考试统一报名,具体要求按照《河南省招生办公室关于做好2021年普通高校招生报名工作的通知》执行。
二、考试
(一)专业考试
1.我省2021年体育专业省统考拟于3-5月份进行,具体时间、地点、组织方式将根据疫情防控形势妥善安排并另行发文通知。
2.体育专业省统考考试科目、分值仍按照2020年的政策执行。即:身体素质考试为必考科目,共3项(立定跳远、100米、原定掷铅球),每项40分,满分120分;专项技术满分30分;总分为150分。因疫情防控需要继续暂停专项技术考试,该项成绩以满分计入总分。
3.考试内容和评分标准详见附件。
(二)文化考试
考生须参加我省组织的2021年普通高校招生全国统一文化考试。
三、分数线的划定
依据体育类考生省统考专业成绩、文化成绩和招生计划数的一定比例,按文、理科分别划定本、专科的专业和文化控制分数线。
四、志愿设置及投档办法
(一)志愿设置
2021年起,我省统招体育类专业实行平行志愿。本、专科批次均设6个高校志愿,每个高校志愿设5个专业志愿。
考生在提前批填报体育类专业志愿,不得兼报同批次其他类别志愿,但可兼报其他批次的院校志愿。
(二)投档办法
1.体育类本科:根据招生院校确定的规则,按照考生所报志愿,分别计算出考生在所报院校的投档排序成绩,由计算机根据考生平行志愿的自然顺序和对应的投档排序成绩逐一进行检索匹配,一经检索到符合投档条件且计划未满额的志愿,即进入该志愿拟投档队列;如计划已满额,但考生投档排序成绩高于该志愿拟投档队列中的考生最低分,则进入拟投档队列,同时将最低分考生从拟投档队列中移出,对被移出考生的后续志愿继续检索,直至考生全部志愿检索完毕。当符合投档要求的考生全部志愿检索完毕后,将已进入拟投档队列的考生电子档案一次性投给招生院校。
体育类本科按招生院校计划的100%、105%先进行模拟投档,向招生院校提供生源信息,招生院校根据本校预留计划情况,合理确定调档比例。高校确定的计划数或调档比例及单科最低分数要求,在正式投档前须通过网上录取系统“交互平台”提交我省。模拟投档后,我办按招生院校最终确定的计划数或调档比例及单科最低分数要求正式投档,由学校审核录取。
2.体育类专科:依据我省设定的统一投档规则,计算出考生投档排序成绩,将排序成绩从高分到低分排位,按照位次优先的原则,由计算机根据考生平行志愿的自然顺序逐一进行检索匹配,一经检索到计划未满额的志愿,即进入该志愿拟投档队列;当符合投档要求的考生全部志愿检索完毕后,按招生院校计划的100%比例,将已进入拟投档队列的考生电子档案一次性投给各院校。
3.投档排序成绩计算办法
(1)体育类本科:在文化、专业双上线的基础上,按照学校选定的投档规则计算排序成绩。招生院校从以下5种办法中任选一种:
① [(文化课成绩÷文化课成绩满分)×100×100%]+[专业课成绩×0%];计算公式为:投档排序成绩=文化课成绩×0.133。
② [(文化课成绩÷文化课成绩满分)×100×30%]+[(专业课成绩÷专业课成绩满分)×100×70%];计算公式为:投档排序成绩=文化课成绩×0.04+专业成绩×0.467。
③ [(文化课成绩÷文化课成绩满分)×100×50%]+[(专业课成绩÷专业课成绩满分)×100×50%];计算公式为:投档排序成绩=文化课成绩×0.067+专业成绩×0.333。
④ [(文化课成绩÷文化课成绩满分)×100×70%]+[专业课成绩÷专业课成绩满分)×100×30%];计算公式为:投档排序成绩=文化课成绩×0.093+专业成绩×0.2。
⑤[文化课成绩×0%]+[专业课成绩÷专业课成绩满分)×100×100%];计算公式为:投档排序成绩=专业课成绩×0.667。
院校选定投档排序成绩计算办法后,须及时报送我办,我办将通过河南省招办网站(http://www.heao.gov.cn)“公示信息”栏向社会公示。具体办法另文通知。
(2)体育类专科:全部按照我省统一设定的投档排序成绩计算办法,即:[文化课成绩÷文化课成绩满分×100×50%]+[专业课成绩÷专业课成绩满分×100×50%],计算公式为:投档排序成绩=文化课成绩×0.067+专业成绩×0.333。
(3)同分考生处理办法:按公式计算出的综合成绩四舍五入保留三位小数,若相同,依次按语文、数学成绩排序,若仍相同,则全部投档,由学校审核录取。
五、相关注意事项
根据教育部有关要求,每个考生只允许有一个考生号, 报考运动训练、武术与民族传统体育专业(以下简称“体育单招”)或高水平运动队的考生均须参加统一报名。相关要求如下:
(一)只报考“体育单招”的考生
须按普通高考文、理科报名并选择“兼报体育单招”选项。考生不需要参加我省体育专业统一考试及高考文化考试,但须参加全国统一“体育单招”文化课考试,具体安排另行下发。
(二)只报考高校高水平运动队的考生
须按普通高考文、理科报名。考生不需要参加我省体育专业统一考试,参加文化课考试的类型需依据考生运动等级由招生院校确定,具体安排另行下发。
(三)兼报类型的考生
如“体育单招”考生或高水平运动队考生参加“体育专业考试”,须按体育专业高考报名(“体育单招”考生仍须选择“兼报体育单招”选项),并参加我省体育专业统一考试及高考文化考试。
六、工作要求
实行平行志愿投档模式有助于增加高校和考生双向选择的机会,提高志愿匹配率和满意度,更好地满足广大考生升学和高校选拔要求,符合广大考生和家长的愿望。各有关高校要高度重视,认真研究平行志愿投档模式对录取和教学工作带来的新情况、新问题,慎重确定本校排序分数计算办法并及时准确报送我办。因体育类平行志愿按照学校为单位投档,每个学校本科各专业只能确定一种投档成绩排序办法,还要提醒考生理解平行志愿投档规则,要注意同意专业志愿调剂。各级招生考试机构和有关高校要高度重视宣传解读工作,认真学习领会文件精神和要求,精心做好咨询服务工作,对考生的咨询要作出及时准确的解答。
附件:河南省普通高校招生体育类专业身体素质考试内容和评分标准(2021版,专项技术考试内容及评分标准略)




